来源:招商证券策略研究
展望4月,市场可能会呈现先抑后扬的走势。在4月中上旬,年报和一季报业绩预告的披露仍然成为压制市场的主要因素之一,除此之外,边际走弱的经济数据也可能会阶段性降低风险偏好。而4月2日美国对等关税生效,对华关税可能会进一步提升;美国贸易代表办公室(USTR)于对中国海事、物流及造船业的301调查4月中旬可能会出结果。这些外部冲击风险发酵期间可能也会对市场风险偏好形成压制。而四月中下旬开始,业绩披露高峰期结束。4月下旬召开的政治局会议可能会进一步定调财政支出提速或者其他稳增长的政策落地。而外部冲击也有望阶段性缓解,市场有望重新回到上行趋势并加速上行。风格上,将会呈现从防御到进攻,科技消费有望接续崛起,中小风格也有望重新回归。
核心观点
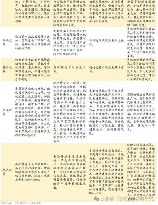
⚑ 大势研判和核心逻辑:峰回路转,逢低布局。从经济数据角度来看,一季度目前的各项经济指标都较去年全年增速有所回升。但是由于1-2月财政政策发力的程度低于去年四季度,加上外需承压,很多经济指标,包括总需求增速均较去年四季度有所回落。这使得即将披露的上市公司一季度盈利增速难以看到增速明显改善的态势。一季度部分与AI/人形机器人相关的上市公司股价大涨,但是由于产业发展尚在早期,尚无法大规模贡献业绩,传统主业业绩增速难以与当前的高估值相匹配,在一季报业绩披露窗口期面临一定的估值压力。但是,由于二季度外部形势更加扑朔迷离,加上两会前后政府债券发行增速大幅提升,财政存款增速高企,财政一旦开始进入支出加速的状态,二季度开始,经济数据有望在财政发力的背景下持续改善。需密切关注四月下旬政治局会议定调经济的精神,是否会有内需政策进一步发力的可能。上市公司年报及一季报展望方面,至2024年三季报,上市公司整体盈利承压,ROE呈现下行趋势,整体财报乏善可陈。但是,在即将到来的年报和一季报,可能透露的几个关键信息很重要:第一,盈利增速和经营流量净额增速有望边际改善;第二,大类行业中,消费服务和中游制造业盈利增速预计较高;第三,细分领域中,业绩增速较高或有改善的领域预计集中在有色、汽车、电子、通信、农林牧渔、非银等。从外部环境来看,美国针对中国的打压纵深演绎,4月将迎来一波集中风险释放。
⚑ 风格与行业配置思路:风格层面,综合业绩披露期效应、4月政治局会议、增量资金以及关税政策、外部流动性环境变化,我们认为4月大盘价值风格胜率更高。行业选择层面,展望4月份,市场处于一季报集中披露期以及前期系列政策实施落地期,预计一季报业绩增速较高或有改善,以及政策持续催化的领域有望获得更好表现。综合考虑前期表现、估值、交易活跃度、景气变化、政策和事件催化,我们建议重点围绕扩大内需的消费、涨价的顺周期品类和业绩相对稳健的新质生产力领域布局,重点行业如家电(白电、厨电)、社会服务、工程机械、电子(消费电子)、有色金属、国防军工(航空装备)等。赛道选择层面,二季度,需要重点关注商品(有色、化工)、端侧AI、AI算力、机器人、芯片半导体五大赛道的核心变化。
⚑ 流动性与资金供需:3月国内宏观资金面呈现“先紧后松再波动”的特征,主要受跨季压力、政府债发行放量、央行操作调整等多重因素影响,月末央行投放加码呵护流动性,但资金面仍偏收敛。3月美联储议息会议基本符合市场预期,其中放缓缩表的内容略超市场预期,在相对谨慎的降息预期和贸易担忧的推动下,美元指数震荡回升。股市资金供需方面,3月股票市场可跟踪资金紧平衡,各类增量资金相对均衡。展望4月,进入年报和一季报业绩披露期,4月融资资金规模可能下降,ETF有望转为净申购。
⚑ 中观景气和行业推荐:关注年报/一季报业绩增速较高或有改善领域。盈利方面,1-2月工业企业盈利同比降幅收窄,三个月滚动同比转正,预计上市公司一季度业绩有望改善。根据目前披露的个股业绩预告/快报,年报业绩增速中位数较高的行业主要有石油石化、非银、汽车、电子、有色金属、通信、农林牧渔等。进一步结合1-2月中观指标,业绩韧性较强且景气向上的领域预计集中在以下几个方向:1)涨价领域:工业金属、部分化工品、水泥、新能源材料等;2)销量改善领域如:工程机械、自动化设备、医疗器械、厨电、游戏、影视等;3)技术创新驱动需求改善的信息技术领域:消费电子、半导体、通信设备等。景气方面,3月份景气较高的领域主要集中在中游制造、消费服务和信息技术领域,其中资源品板块工业金属价格多数上涨,中游制造领域挖机销量回暖,部分新能源和光伏产业链价格上行,消费服务板块空冰洗彩零售额四周滚动均值上行。展望4月份,市场处于一季报集中披露期以及前期系列政策实施落地期,预计一季报业绩增速较高或有改善,以及政策持续催化的领域有望获得更好表现。推荐围绕扩大内需的消费、涨价的顺周期品类和业绩相对稳健的新质生产力领域布局。结合前期表现、估值、交易活跃度、景气变化、政策和事件催化,我们建议重点关注:家电(白电、厨电)、社会服务、工程机械、电子(消费电子)、有色金属、国防军工(航空装备)等。
⚑ 赛道及产业趋势投资:英伟达GTC2025大会召开, AI推理时代全面到来。英伟达GTC 2025大会于3月17日-21日举办,英伟达CEO黄仁勋于3月19日发表主题演讲,介绍AI加速计算新时代、AI加速计算的新品、CPO芯片及集成光子引擎、以及AI技术在自动驾驶、机器人等前沿领域的应用。从Blackwell Ultra GPU打破物理定律的性能曲线,到量子-经典混合计算平台的突破;从开源人形机器人模型与Cosmos世界模型的前沿更新,到L4级自动驾驶方案跨越量产分界线,这场技术盛宴的每个部分都在重塑产业生态。
⚑ 3月重要政策梳理:据不完全统计,截至3月27日,3月重要政策约97个。具体来看,1)重要会议方面,十四届人大三次会议召开,举行经济、民生、外交主题记者会和三场部长通道。2)总量政策方面,促消费政策密集发布,中央印发《提振消费专项行动方案》,推进五个国际消费中心城市建设,广东省和湖南省分别发布方案促消费;呼和浩特印发大力度生育补贴政策。3)产业政策方面,3月双碳政策及新质生产力相关政策值得重点关注。双碳政策主要集中在碳排放权市场首次扩容,碳达峰试点示范,绿色电力证书,分布式光伏装机项目方面。新质生产力政策主要集中在人工智能生成合成内容标识、人工智能终端产业、AI芯片等方面。
风险提示:政策理解不全面,经济数据不及预期,海外政策超预期收紧。
01
2025年3月简明复盘与2025年4月核心观点
1、3月简明复盘——攻守转折,消费渐起
在上个月的月度观点报告中,我们写道“展望3月,市场出现‘攻守转折’。三月上中旬经典的春季攻势有望持续,3月中上旬在两会窗口期,风险偏好有望维持,围绕政策发力和新产业趋势的投资有望持续。”不过在临近3月中下旬时,需要关注业绩披露期效应再度发挥作用所带来的主题投资里面缺少业绩支撑的板块调整。3月中下旬之后,回归经济基本面和年报及一季报业绩预期交易,因此要更加聚焦业绩稳定或边际改善、自由现金流持续改善的板块和标的。其中,尤其需要关注消费政策是否会超预期,以及消费板块的自由现金流改善的趋势。3月中下旬至4月业绩披露期,消费可能是这个阶段相对较好的选择。
实际情况来看,3月市场走势几乎精准的如我们所描述的,市场在三月呈现攻守转折态势,在三月中上旬,市场仍以小盘、科技、偏主题类风格占优。中证1000表现较好。但是随着时间推移,小盘风格逐渐让位给质量、消费风格。市场呈现偏防御的态势、最终,上证指数先涨后跌,涨0.9%;沪深300涨0.64%,科创50跌4.6%。风格方面,300质量、消费龙头在三月中下旬调整幅度较小,全月领涨风格指数。而小盘、科技类指数冲高回落,表现反而欠佳。

行业表现方面,我们在2月推荐中提到“综合考虑前期表现、估值、交易活跃度、景气变化、政策和事件催化,我们建议重点关注AI+部分景气持续的领域以及低估值的消费领域的边际改善,重点行业如电子(消费电子、半导体)、机械(工程机械、自动化设备)、汽车(汽车零部件、乘用车)、医药生物(医疗服务)、食品饮料、家电等。”
最终3月行业以三月下旬为分水岭,先延续2月的春季攻势的强势板块如AI和机器人,计算机、机械设备等表现较好,3月下旬消费、红利类行业表现相对抗跌。最终,领涨的行业包括两类,一类是有色、钢铁为代表的周期股;另外一类是以汽车、机械和计算机为代表成长性行业,大消费里面,社会服务、家电和医药表现相对较好。

2、4月核心观点——峰回路转,逢低布局
展望4月,市场可能会呈现先抑后扬的走势。在4月中上旬,年报和一季报业绩预告的披露仍然成为压制市场的主要因素之一,除此之外,边际走弱的经济数据也可能会阶段性降低风险偏好。而4月2日美国对等关税生效,对华关税可能会进一步提升;美国贸易代表办公室(USTR)于对中国海事、物流及造船业的301调查4月中旬可能会出结果。这些外部冲击风险发酵期间可能也会对市场风险偏好形成压制。而四月中下旬开始,业绩披露高峰期结束。4月下旬召开的政治局会议可能会进一步定调财政支出提速或者其他稳增长的政策落地。而外部冲击也有望阶段性缓解,市场有望重新回到上行趋势并加速上行。风格上,将会呈现从防御到进攻,科技消费有望接续崛起,中小风格也有望重新回归。
1-2月经济数据基本态势是较去年全年增速有一定程度反弹,但较去年四季度呈现一定回落的态势,而三月高频数据显示经济数据存在走弱的可能。4月中旬公布的一季度GDP增速尤为关键,如果按照目前的数据,投资消费和出口增速皆低于5%,一季度GDP增速在去年高基数背景下有可能低于5%。1-2月广义财政支出增速为2.9%,但是全年预算支出增速为9%,因此一季度后财政开支增速有望进一步提升。除此之外,4月下旬的政治局会议有望进一步进行政策加码。
4月是传统的业绩披露高峰期,目前来看,上市公司一季度业绩增速难以较去年四季度有更加明显的改善。而且前期涨幅较大的AI+,人形机器人等偏主题的领域,在当前渗透率仍低的背景下,可能难以贡献有效的业绩。面临阶段性的估值下行的风险。而年报披露后,部分公司可能会退市警示或者面临退市的风险。对于中小风格股票相对不利。4月需要聚焦年报及一季报相对稳定或者边际改善的领域,集中在消费、部分涨价资源品、部分TMT领域中。等待四月中下旬业绩披露高峰期结束后,基于产业趋势和技术趋势的投资策略又有望重新回归。
近期,全球地缘政治格局再起波澜,3月14日,七国集团外长发布了关于海上安全与繁荣的宣言,3月17日针对美国联邦海事委员会正在收集有关七个国际海事瓶颈的信息,以确定任何造成不利航运条件的法规、政策或做法。3月24~26日美国贸易代表办公室(USTR)于对中国海事、物流及造船业的301调查听证会已经结束,结果拟于4月18日公布,具体措施落地时间待定。此前的方案中,美方提出对中国造船业采取单边制裁措施,包括对使用中国船舶或中国建造船舶的航运公司加收港口费用(最高150万美元/艘次),并限制相关船舶挂靠美国港口。3月20日美国财政部宣布将中国山东石化公司及其关联的19家实体、油轮列入制裁清单。这是美国首次针对中国“茶壶”炼油厂(独立炼油企业)实施制裁。4月2日,美国计划实施“对等关税”,后续进一步上调中国商品的关税的不确定性上升。总体来看,在外部经贸领域开始出现一定新风险。不过,我们相信,经过了2018年贸易摩擦以来,政府和企业都积累了应对美国打压中国的经验,能够有效应对美国的无理打压。
在4月中旬经济数据出炉和外部不确定性落地后,内需政策有望进一步加码,财政支出有望进一步发力,以对冲外部不确定性的影响。4月底将会召开政治局会议讨论经济,届时可能会有更明确的方案出炉。
上市公司年报及一季报展望方面,至2024年三季报,上市公司整体盈利承压,ROE呈现下行趋势,整体财报乏善可陈。但是,在即将到来的年报和一季报,可能透露的几个关键信息很重要:第一盈利增速和经营流量净额增速有望边际改善;第二,大类行业中,消费服务和中游制造业盈利增速预计较高;第三,细分领域中,业绩增速较高或有改善的领域预计集中在有色、汽车、电子、通信、农林牧渔、非银等。
从资金供需层面来看,3月股票市场可跟踪资金紧平衡,各类增量资金相对均衡。资金供给端,新发偏股基金规模小幅回升;指数横盘震荡,ETF维持净赎回,但3月赎回规模有所收窄;市场风险偏好下降后,融资资金净流入规模明显放缓。资金需求端,重要股东净减持规模与前期基本持平;IPO发行规模小幅回升,资金需求规模继续保持低位。3月主力增量资金方面,新发基金和融资均有净流入,ETF净赎回规模收窄,整体增量资金相对均衡。
风格层面,综合业绩披露期效应、4月政治局会议、增量资金以及关税政策、外部流动性环境变化,我们认为4月大盘价值风格胜率更高。具体来说,4月2日对等关税政策落地后到4月上旬,市场风险偏好可能有短暂的改善窗口,市场或小幅反弹;但4月中旬到下旬一季报集中披露期,市场风险偏好整体下降,融资资金或加速流出;再加上美国3月通胀数据可能再度造成扰动,市场防御为主,大盘价值风格占优。到4月政治局会议召开前后,随着市场开始博弈政策预期,风险偏好回升,小盘成长、科技风格可能在月末逐渐回归。基于此,我们认为4月大盘价值风格胜率更高。
行业选择层面,展望4月份,市场处于一季报集中披露期以及前期系列政策实施落地期,预计一季报业绩增速较高或有改善,以及政策持续催化的领域有望获得更好表现。一季报方面,结合1-2经济数据和上市公司业绩披露情况,业绩韧性较强且景气向上的领域预计集中在以下几个方向:1)涨价领域(工业金属、部分化工品、水泥、新能源材料等);2)销量改善领域(如工程机械、自动化设备、医疗器械、厨电、游戏、影视等);3)技术创新驱动需求改善的信息技术领域(消费电子、半导体、通信设备等)。政策有望持续催化领域方面, 4月份逐渐进入相关配套细则实施和落地期,预计“两新”、新型服务消费以及高新技术制造领域有望受到更多催化。推荐围绕扩大内需的消费、涨价的顺周期品类和业绩相对稳健的新质生产力领域布局。综合考虑前期表现、估值、交易活跃度、景气变化、政策和事件催化,我们建议重点关注:家电(白电、厨电)、社会服务、工程机械、电子(消费电子)、有色金属、国防军工(航空装备)等。
赛道选择层面,二季度,需要重点关注商品(有色、化工)、端侧AI、AI算力、机器人、芯片半导体五大赛道的核心变化。
3、4月核心关注点——外部经贸冲击,内需政策发力,业绩披露效应
关键时间窗口4月16日~4月19日
(1)外部经贸冲击
4月2日美国“对等关税”将会实施,针对中国商品关税可能进一步提升。4月18日美国贸易代表办公室(USTR)于对中国海事、物流及造船业的301调查听证会结果可能出炉,针对中国造船业采取单边制裁措施可能会落地,包括可能提高中国船舶停靠美国港口的费用。
(2)业绩预告期效应
4月中旬开始逐渐进入年报及一季报的业绩披露窗口期,业绩披露窗口期对缺少业绩支撑的题材概念股票压力较大。对于业绩边际改善或者稳定的股票会较为有利。同时,在业绩披露结束后,产生类似“靴子落地”的效果,使得产业趋势技术趋势投资的可能会重新回归。
(3)一季度经济数据和可能的后续政策加码
需要密切关注一季度经济数据,如果一季度GDP增速不及预期或者不及5%,加上外部经贸不确定的冲击,可能会使得内需政策进一步加码,财政支出力度进一步加大。
02
大势研判核心逻辑:峰回路转,逢低布局
展望4月,市场可能会呈现先抑后扬的走势。在4月中上旬,年报和一季报业绩预告的披露仍然成为压制市场的主要因素之一,除此之外,边际走弱的经济数据也可能会阶段性降低风险偏好。而4月2日美国对等关税生效,对华关税可能会进一步提升;美国贸易代表办公室(USTR)于对中国海事、物流及造船业的301调查4月中旬可能会出结果。这些外部冲击风险发酵期间可能也会对市场风险偏好形成压制。而四月中下旬开始,业绩披露高峰期结束。4月下旬召开的政治局会议可能会进一步定调财政支出提速或者其他稳增长的政策落地。而外部冲击也有望阶段性缓解,市场有望重新回到上行趋势并加速上行。风格上,将会呈现从防御到进攻,科技消费有望接续崛起,中小风格也有望重新回归。
1、开年后的经济形势和后续政策的发力情况
(1)开年后经济形势:结构性边际改善,5%GDP增速目标实现还需发力
开年后的经济经情况出现了边际改善和边际承压的结构性变化的局面,其中固定资产投资增速为4.5%较去年全年3.2%有所回升。边际上,较去年四季度有所回落,3月以来的日均建筑钢材成交同比仍下降27%,显示目前投资端存在一定的压力。静候后续重大项目开工带来边际改善。

去年四季度,固定资产新开工增速大幅反弹,但1-2月增速明显回落;房地产方面,地产新开工面积负值进一步扩大。

社会商品零售总额1-2月增速为4%,增速较去年全年3.5%和3.7%有小幅改善,这也是1-2月份经济数据最大的边际改善的亮点。随着前期“两新”政策的发力和政府支出力度加大,居民消费信心有所回升,消费增速也呈现持续改善的态势。

出口开始出现隐忧。以人民币计价的出口增速1-2月为3.4%,较去年全年7.1%明显回落,较去年12月也明显回落。从3月港口货物吞吐量的趋势来看,3月出口增速仍将会承压。今年4月2日之后,美国“对等关税”政策落地,可能会对中国商品关税进一步提高。叠加今年美国乃至全球经济面临下行压力,今年出口仍将面临一定的压力。

房地产销售方面,1-2月商品房销售面积同比增速-5%,负值较去年全年明显收窄。商品房年化销售面积在9-10亿平米附近企稳的迹象愈发明显,预计商品房销售在今年跟去年相比保持在±5%上下波动。

总的来看,1-2月经济的三驾马车,投资增速4.5%,消费增速4%,较全年增速确有一定回升,但出口增速降至3.4%,且投资和出口增速较去年12月有所下滑。目前来看,1-2月在两会尚未召开之前,今年财政支出尚未明显发力的背景下,三驾马车的增速均不及5%。
1-2月广义财政支出增速为2.9%,在两会召开前,地方政府开支尚未明显提速,但是由于开年后政府债券发行速度大幅提升,政府财政存款余额增速大幅反弹,为后续的财政支出的增加创造了良好的条件。

在两会召开确定了全年经济增长目标,四本账支出目标增速达到8.6%,两本账广义财政支出增速达到9%,前期国债和地方政府专项债明显提速,广义财政收入来源增速1-2月明显提升,财政存款余额大幅攀升。
随着两会召开后,财政支出增速有望进一步提速,带来经济数据持续边际改善。尤其是4月中旬,如果一季度GDP增速未能达到5%,则4月下旬召开的政治局会议可能会定调内需政策进一步发力,财政支出力度进一步加大。

总体来看,1-2月包括财政广义支出、地产销售、社会商品零售总额和企业资本开支、出口金额在内的总需求增速为3.1%,比2024年全年增速1.8%有小幅反弹,但是较去年四季度5.1%有所回落。

(2)历年4月政治局会议和今年4月政治局会议展望
历年的4月政治局会议通常聚焦于经济形势分析和政策部署,尤其是一季度经济数据公布后,中央需根据短期形势调整政策方向。以2024年4月政治局会议为例,即使2024年一季度经济增速为5.3%,高于全年经济目标5%,经济开局良好,但会议仍然强调“有效需求仍然不足,企业经营压力较大,重点领域风险隐患较多,国内大循环不够顺畅,外部环境复杂性、严峻性、不确定性明显上升”,对经济环境的判断仍然保持谨慎乐观的态度。会议提出“坚持乘势而上,避免前紧后松,切实巩固和增强经济回升向好态势”,政策靠前发力的诉求明显提升。此外,在行文结构上,2024年4月政治局会议将稳增长扩内需等偏总量性的表述在产业政策之前,政策天平整体更偏向总量端。
因此,若今年一季度经济数据不及预期或经济复苏仍面临一定的压力,则四月政治局会议有望加码,更多稳增长相关的总量政策有望出台。


(3)小结:一季度经济数据出炉和一季报高峰期结束后,有望迎来政策加码的时间窗口
从经济数据角度来看,一季度目前的各项经济指标都较去年全年增速有所回升。但是由于1-2月财政政策发力的程度低于去年四季度,加上外需承压,很多经济指标,包括总需求增速均较去年四季度有所回落。这使得即将披露的上市公司一季度盈利增速难以看到增速明显改善的态势。
一季度部分与AI/人形机器人相关的上市公司股价大涨,但是由于产业发展尚在早期,尚无法大规模贡献业绩,传统主业业绩增速难以与当前的高估值相匹配,在一季报业绩披露窗口期面临一定的估值压力。
但是,由于二季度外部形势更加扑朔迷离,加上两会前后政府债券发行增速大幅提升,财政存款增速高企,财政一旦开始进入支出加速的状态,二季度开始,经济数据有望在财政发力的背景下持续改善。需密切关注四月下旬政治局会议定调经济的精神,是否会有内需政策进一步发力的可能。
2、4月业绩披露期的季节性效应分析
此前我们分析,年报和一季报的业绩披露期交易是指投资者开始对上市公司业绩进行客观评估,对于前期涨幅较大,但是缺乏业绩支撑的标的进行止盈。同时选择业绩可能会超预期或者业绩稳健的板块进行配置。
此时,风险偏好往往下降,偏中小、主题,缺乏业绩支撑的方向可能会出现比较大的调整,从历年这个交易调整幅度来看,国证2000指数调整幅度从5~20%不等。在风险偏好下降的环境下,沪深300也难以独善其身,但调整幅度相对较小。

从行业的表现来看,年报、一季报业绩披露时间窗口交易是春季攻势交易的镜像,低估值的银行、公用事业、交通运输相对抗跌,消费相对抗跌,体现为较高概率的超额收益。



4月中下旬开始在业绩披露期结束后,市场往往会企稳或者又一波反弹,但是反弹的风格和方向就完全取决于当年经济和企业盈利的基本情况。
由于处在相对业绩真空期,市场仍然偏好一些科技/成长/主题方向,国证2000等小盘风格大概率重新占优。

总的来看,业绩披露期效应在4月体现的相对明显,四月中上旬在业绩披露高峰来临之前,对于缺乏业绩支撑的高估值主题概念的个股来说,面临一定的估值压力,市场往往会选择有业绩支撑且低估值的板块进行防御。
而四月中下旬进入业绩披露高峰期后,反而形成了“靴子落地”的效应,市场往往都有一定程度反弹,此时,A股再度进入业绩真空期,有产业趋势、技术趋势和政策支撑的方向将会有更多的机会,偏中小、科技的风格往往会重新占优。
3、上市公司年报及一季报展望
至2024年三季报,上市公司整体盈利承压,ROE呈现下行趋势,整体财报乏善可陈。但是,在即将到来的年报和一季报,可能透露的几个关键信息很重要:
第一,盈利增速和经营流量净额增速有望边际改善
2024年三季度开始,政策明显发力,财政政策走向扩张;工业企业盈利增速从2024年12月开始降幅收窄,1-2月工业企业盈利增速降幅持续收窄至-0.3%,三个月滚动同比增速转正至0.3%。上市公司在年报和一季报盈利和经营流量净额增速有望触底反弹。

第二,大类行业中,消费服务和中游制造业盈利增速预计较高
1-2月份制造业工业企业利润累计同比增速转正至4.8%,尤其通用设备、专用设备、汽车制造业、运输设备等盈利改善明显。
大类行业三个月滚动增速来看,必选消费、中游设备增速领先,资源品、可选消费、医药等有所改善。尤其必选消费三个月滚动同比利润增速扩大至20.0%、中游设备三个月滚动同比利润增速扩大至3.5%,显示扩大内需、“两重两新”等政策效果明显。预计年报和一季报对应板块的业绩增速相对领先。
从资本开支的角度来看,在本轮企业盈利下调的过程当中,最先削减资本开支的是消费服务业,因此从供求关系的角度来看,消费服务业也是最有可能最先迎来供求关系平衡和现金流拐点的行业。

第三,细分领域中,业绩增速较高或有改善的领域预计集中在有色、汽车、电子、通信、农林牧渔、非银等。
截至目前约有3800家上市公司披露2024年年报业绩预告/快报/报告,披露率约70%,业绩向好率(扭亏、预增、略增、续盈)约33.7%,略低于往年同期。

细分行业中,根据目前披露的个股计算,2024年年报业绩增速中位数较高的行业主要有石油石化、非银、汽车、电子、有色金属、通信、美容护理、农林牧渔等。
结合1-2月经济数据和上市公司业绩披露情况,业绩韧性较强且景气向上的领域预计集中在以下几个方向:
1) 涨价领域:工业金属、部分化工品、水泥、新能源材料等;
2) 量改善领域如:工程机械、自动化设备、医疗器械、厨电、游戏、影视等;
3) 技术创新驱动需求改善的信息技术领域:消费电子、半导体、通信设备等。

4、美国针对中国的打压纵深演绎,4月迎来一波集中风险释放
(1)近期地缘政治发生了一系列变化
自3月以来,地缘政治发生了一系列变化。
▶ 4日,美国财团试图收购长和拥有的港口资产股权
2025年3月4日,长江和记实业有限公司(长和)宣布与美国贝莱德集团(BlackRock)牵头的财团达成原则性协议,计划以228亿美元出售其全球港口业务核心资产,涉及23个国家的43个港口,其中包括巴拿马运河两端的巴尔博亚港和克里斯托瓦尔港的90%股权。国家市场监督管理总局3月28日宣布启动对该交易反垄断审查,原定4月2日的签约计划取消。
▶ 14日,美国及G7发布《关于海上安全与繁荣的宣言》
2025年3月14日,七国集团(G7)外长会议在加拿大夏洛瓦闭幕,发布了《关于海上安全与繁荣的宣言》,3月17日外交部例行记者会上总台央视记者问日前,七国集团外长会发表联合声明和“海洋安全与繁荣宣言”,再次炒作涉华议题,就台湾、海上等问题说三道四,就中国向俄罗斯提供武器和两用物项、中方所谓“产能过剩”、军力建设等表达关切。请问中方对此有何评论?毛宁:“七国集团外长会联合声明及有关宣言罔顾事实、颠倒黑白,诬蔑抹黑中国,干涉中国内政。中方强烈不满、坚决反对,已向有关国家提出严正交涉”。
▶ 17日,刚果(金)正式向美国提出一项“矿产换安全”协议
根据半岛电视台报道,刚果(金)于3月17日正式向美国提出一项“矿产换安全”协议,核心内容包括:
资源开放:允许美国企业开采该国钴、锂、钽等关键矿产(估值达24万亿美元),并开放港口等基础设施;
安全支持:要求美方提供军事装备、训练,甚至直接派兵协助打击反政府武装“M23运动”。
▶ 17日,美国联邦海事委员会针对全球主要咽喉运道进行审查
2025年3月17日,美国联邦海事委员会(FMC)宣布启动对全球七大航运咽喉要道(北海航道、英吉利海峡、马六甲海峡、新加坡海峡、直布罗陀海峡、巴拿马运河和苏伊士运河)的系统性审查,旨在评估这些关键航道对全球供应链及美国航运业的影响,并可能对相关国家或航运公司采取限制性措施。
▶ 20日,美国财政部针对进口伊朗原油的中国实体进行制裁
2025年3月20日,美国财政部宣布将中国石化有限公司及其关联的19家实体、油轮制裁清单。这是美国首次针对中国“茶壶”炼油厂(独立炼油企业)实施制裁。
▶ 24日,白宫宣布进口委内瑞拉石油的国家实施“关税制裁”
当地时间24日,美国白宫表示,美国总统特朗普签署行政命令,对进口委内瑞拉石油的国家实施“关税制裁”。声明表示,自4月2日起,美国将可能对从任何直接或间接进口委内瑞拉石油的国家进口的所有商品征收25%的关税。
▶ 24~26日,美国贸易代表办公室针对中国海事、物流和造船业的301调查
2025年3月24日至26日,美国贸易代表办公室(USTR)对中国海事、物流和造船业发起调查进入听证阶段。此前,美国贸易代表办公室(USTR)于2024年4月17日依据《美国贸易法》第301条,对中国海事、物流和造船业发起调查,2025年2月21日,USTR公布具体措施提案:
天价港口费:对中国籍船舶单次停靠美国港口收取最高100万美元或每净吨1000美元费用;对使用中国造船舶的外企,按船队中中国船比例征收50万-150万美元费用。
强制“国货国运”:要求美国出口货物逐步提高美籍船舶运输比例,2032年达15%,其中3%须为“美国造”。
听证会结果的具体披露时拟于2025年4月18日公布,但最终措施落地时间仍待定。
▶ 美国“对等关税”原则即将落地
特朗普政府计划在2025年4月2日实施“对等关税”,即对每个贸易伙伴征收与其对美关税相等的税率。根据美国特朗普政府公布的“对等关税”政策框架及最新动态,结合中国当前对美关税水平和中美博弈态势,中国对美出口商品的关税税率可能不会因“对等关税”政策而显著提升。但是,从特朗普公布的一系列其他措施来看,仍然有可能提高中国商品的关税,例如,对进口委内瑞拉石油的国家实施“关税制裁”,中国从委内瑞拉进口石油的国家之一。
特朗普在2024年竞选期间多次威胁对中国商品加征60%的关税,然而,实际执行中采取分阶段策略:
2025年2月:首次对中国商品加征10%额外关税。
2025年3月:再次追加10%,使总税率达20%,
4月2日实施“对等关税”后,对中国的关税政策尚存在不确定性。
总的来看,从目前特朗普政府的新打法来看,相比第一个任期内对中国商品征收高额关税和对中国科技企业进行打击和制裁。从第二任期开始,针对中国打压明显开始升级,包括但不限于:从供应链的角度对中国港口/船运/造船业进行打压,通过强制交易、征收高额费用等方式削弱中国航运在全球的竞争力和影响力。开始在全球的矿产和能源进行竞争式布局,约束或者限制中国的矿产和能源的获得途径。
根据新华社报道,3月28日上午,国家主席习近平在北京人民大会堂会见国际工商界代表,习近平指出“多边主义是解决世界面临困难挑战的必然选择,经济全球化是不可阻挡的历史潮流。中国坚持真正的多边主义,推动普惠包容的经济全球化,积极参与全球经济治理,致力于建设开放型世界经济。外资企业特别是跨国公司在维护世界经济秩序中发挥着重要作用,也承担着重要责任。要共同维护多边贸易体制,共同维护全球产业链供应链稳定,共同维护开放合作的国际环境,推动经济全球化朝着正确方向发展”。
(2)上述地缘政治变化对A股的影响
首先,在4月中上旬,上述直接或者间接针对中国的关税或者供应链的政策,可能阶段性降低A股的风险偏好。但是正如2018年美国发动对中国科技行业的301调查之后,开始大幅提高对中国商品征税的税率,而且开始陆续将中国的科技公司纳入实体名单试图进行封锁。
虽然2018年贸易摩擦和科技封锁开始时,对A股产生了阶段性的冲击。但是,七年后的今年来看,2018年美国发动的贸易战并没有阻止中国制造业的崛起,中国制造业在全球的出口份额较2018年提高约两个百分点。而中国科技公司在过去七年出现了长足的进步,半导体、AI等领域加快了对美国科技公司的追赶。最终,经历阶段性冲击后,由于影响被市场不断消化,供应链不断调整,科技公司不断出现了技术突破,而面对外部冲击的情况下,2019年开始,内需政策不断发力,最终2019年开始A股走出了一波较大级别的行情。

尽管特朗普第二任期开始后,仍然以中国作为最主要的竞争对手考量,并且再度用起了关税、科技制裁等老工具,而且开始从供应链和矿产能源安全方面威胁中国。阶段性可能仍然会使得市场风险偏好有所降低。但是,我们的积极应对和内需政策的发力,将会对相关的负面影响降到最低。
1、 如果今年出口因为全球需求下滑和外部冲击进一步下滑,4月下旬的政治局会议可能会进一步加码内需政策,财政支出也有望发力。相比七年前,在经过了化解房地产风险和地方政府债务风险这两个风险点之后,中国经济的稳定度更高,内需政策发力后,中国经济有望进一步走向温和复苏。4月中下旬开始A股可能会重回上行趋势。今年类似2019年,需要密切关注内需政策发力后消费板块的表现。
2、 需要关注美国这一套新打法对中国供应链的冲击,尤其在矿产和能源安全领域。中国在以金属矿产、能源较为依赖进口和航运。二季度需要关注能源矿产的自主可控方向。
5、二季度赛道核心变化预期关注
二季度,需要重点关注商品(有色、化工)、端侧AI、AI算力、机器人、芯片半导体五大赛道的核心变化。
▶ 商品(有色、化工)
在有色金属方向,新能源车、光伏及AI算力产业的爆发式扩张形成强劲需求引擎,而供给端受云南枯水期持续至四月的影响,电解铝产能受限加剧供需矛盾。与此同时,政策层面的设备更新与消费品以旧换新政策持续落地,叠加“双碳”政策加速落后产能出清,推动工业金属行业集中度提升。估值层面43家有色金属企业中24家预告净利润正增长,印证了有色金属企业的盈利弹性。
在化工品方向,新能源产业链需求持续渗透与半导体材料国产替代形成双轮驱动,电子级化学品需求扩张与新能源材料需求抬升构成明确增长极。环保政策持续收紧背景下,行业呈现“强者恒强”格局,商品化工指数所含企业中69家净利润预增的业绩表现,凸显出技术壁垒较高、产能结构优化的企业在政策红利下的竞争优势。
▶ 端侧AI
从产业端看,4月小米、OPPO、荣耀等头部厂商密集发布搭载自研芯片的终端新品,其中小米AI眼镜、VIVO X200U等多款新产品将搭载自研芯片亮相,标志着硬件载体与AI能力的深度融合;字节“AloT智变浪潮”大会则通过视觉大模型与可穿戴设备的结合,催化“AI+终端”场景的快速落地。
政策层面,国务院明确“释放AI终端消费潜力”的战略导向,各地新质生产力发展配套措施同步跟进,在万亿级市场目标驱动下,AI手机、AR眼镜、机器人等终端被列为重点培育对象,形成从技术研发到消费市场的完整政策闭环。端侧AI或将从概念验证迈向规模化应用,开启消费电子产业的新增长周期。
▶ AI算力
在产业端看,OpenAI宣布GPT-5发布时间大幅提前,万亿级参数模型的训练需求直接推升全球智算中心建设浪潮;叠加国内厂商2025年AI基建投资超预期增长,算力硬件及网络设备需求已进入陡峭上升曲线。DeepSeek R1通过动态稀疏计算技术实现256块国产芯片复现GPT-5性能的技术突破,不仅大幅降低算力门槛,更验证了国产算力体系的可行性。
政策层面,国资委、工信部优化算力布局的顶层设计与上海推出的智能算力资源统筹调度服务平台等地方配套形成合力,推动算力资源从分散建设转向集约化运营。
估值层面印证产业高景气。中际旭创、新易盛等光模块企业净利润同比增速超100%的业绩表现,华为昇腾的合作伙伴海光信息、寒武纪50%-60%毛利率的盈利结构,共同揭示出国产算力产业链在技术突破与政策扶持下的价值重构逻辑。随着海外大模型军备竞赛与国内新质生产力建设双重驱动,AI算力正从基础设施支撑角色升级为数字经济时代的关键生产要素。
▶ 机器人
在机器人赛道,事件催化加速产业链落地,国产技术突破与量产提速。3月比亚迪发布自研碳化硅功率芯片适配智能机器人,能效提升30%,推动电机控制核心部件国产化进程;宇树科技成立深圳天羿科技,加速人形机器人量产落地。同时,政策红利密集释放,工信部《“十四五”机器人产业发展规划》提出2025年机器人密度翻倍目标,重点支持工业机器人核心部件(减速器、伺服电机)国产化;2024年多地推出设备更新补贴政策,推动工业机器人采购需求。
在国产替代与需求刺激双轮驱动下,中国工业机器人产量从2018年的18.3万台增至2023年的62.5万台,复合增速达28%,渗透率持续提升。Wind数据显示,2024年全球人形机器人市场规模预计突破100亿美元,传感器、伺服系统、存储芯片需求激增,相关企业营收增速普遍超50%;国内工业机器人企业2024年平均毛利率提升至28%(2021年为22%),头部企业如埃斯顿、汇川技术营收增速超30%。但下游制造业资本开支增速放缓,业绩分化明显,上游零部件企业更具确定性。政策强支持、技术突破与量产催化、产业高景气三重逻辑共振,机器人规模有望快速增长。
▶ 芯片半导体
从产业端看, 3月美光、三星宣布NAND闪存涨价10%-15%,供需缺口推动国产替代加速;兆易创新17nm DRAM量产良率超预期,导入比亚迪供应链;2025年Q1全球存储芯片价格触底反弹,DRAM合约价环比涨8%;深科技存储封测产能利用率提升至90%,承接长鑫存储外包订单。
政策层面,财政部2024年加码集成电路税收优惠,研发费用加计扣除比例提至120%,国家鼓励的重点企业可享受“五免五减半”等税收减免,大基金二期向长江存储追加投资200亿元,支持128层3D NAND研发;国家大基金三期重点布局存储芯片国产化,2024年国产DRAM/NAND自给率提升至15%(2020年为5%);苏州、上海等地推出税收优惠与研发补贴,鼓励企业突破17nm以下制程;同时,芯片面临美国制裁政策与技术封锁的双重压力,催化国产芯片自主研发,中国逐渐提升成熟制程的国产替代能力与先进技术的自主突破速度。
估值层面,AI服务器带动HBM需求爆发,2025年全球HBM市场规模预计达150亿美元,较2023年的30亿提升四倍;国内东芯股份、江波龙等企业加速扩产,2024年营收增速超60%,然三星已量产HBM3E,技术差距仍存;国产存储芯片设计企业如兆易创新、北京君正2024年毛利率回升至35%-40%,但制造环节仍依赖中芯国际、华虹等代工厂,设备材料自给率不足30%,加之中美科技战火热,凸显国产化瓶颈与机遇并存,未来芯片领域自主可控的潜在攻坚方向:实现关键设备与材料国产化的从“可用”到“好用”,核心芯片自主设计的从“替代”到“引领”,产业链垂直整合的从“单点突破”到“系统重构”,中国芯片迎来关键布局窗口。
6、资金供求平衡表
3月股票市场可跟踪资金紧平衡,各类增量资金相对均衡。资金供给端,新发偏股基金规模小幅回升;指数横盘震荡,ETF维持净赎回,但3月赎回规模有所收窄;市场风险偏好下降后,融资资金净流入规模明显放缓。资金需求端,重要股东净减持规模与前期基本持平;IPO发行规模小幅回升,资金需求规模继续保持低位。3月主力增量资金方面,新发基金和融资均有净流入,ETF净赎回规模收窄,整体增量资金相对均衡。


3月融资资金净流入但规模有所放缓。从历史上业绩披露期融资资金表现来看,融资资金往往在4月业绩集中披露期加速净流出。近十年A股一季报业绩预告/快报主要集中在3月底和4月中旬左右披露,业绩报告主要集中在4月底发布。因此3月底至4月中旬,投资者逐渐重视对上市公司业绩进行客观评估,对于前期涨幅较大但是缺乏业绩支撑的标的进行止盈,同时选择业绩可能会超预期或者业绩稳健的板块进行配置,市场风格也逐渐从前期偏小盘、成长、主题的风格向业绩稳健的方向转换。这个阶段,市场风险偏好往往下降,直至4月底融资资金可能加速净流出。

3月ETF继续净赎回,但赎回规模明显收窄。3月ETF净赎回165亿份,对应净流出457亿元,结构上以规模指数型ETF净赎回居多,A500与沪深300ETF分别净赎回186亿份、97亿份。行业主题型ETF净申购继续分化,3月下旬以来已有调整得信息科技大类行业ETF获净申购,净申购137亿份,券商和医药大类行业ETF分别净申购15.2亿份、12.5亿份。


7、总结
展望4月,市场可能会呈现先抑后扬的走势。在4月中上旬,年报和一季报业绩预告的披露仍然成为压制市场的主要因素之一,除此之外,边际走弱的经济数据也可能会阶段性降低风险偏好。而4月2日美国对等关税生效,对华关税可能会进一步提升;美国贸易代表办公室(USTR)于对中国海事、物流及造船业的301调查4月中旬可能会出结果。这些外部冲击风险发酵期间可能也会对市场风险偏好形成压制。而四月中下旬开始,业绩披露高峰期结束。4月下旬召开的政治局会议可能会进一步定调财政支出提速或者其他稳增长的政策落地。而外部冲击也有望阶段性缓解,市场有望重新回到上行趋势并加速上行。风格上,将会呈现从防御到进攻,科技消费有望接续崛起,中小风格也有望重新回归。
从经济数据角度来看,一季度目前的各项经济指标都较去年全年增速有所回升。但是由于1-2月财政政策发力的程度低于去年四季度,加上外需承压,很多经济指标,包括总需求增速均较去年四季度有所回落。这使得即将披露的上市公司一季度盈利增速难以看到增速明显改善的态势。一季度部分与AI/人形机器人相关的上市公司股价大涨,但是由于产业发展尚在早期,尚无法大规模贡献业绩,传统主业业绩增速难以与当前的高估值相匹配,在一季报业绩披露窗口期面临一定的估值压力。但是,由于二季度外部形势更加扑朔迷离,加上两会前后政府债券发行增速大幅提升,财政存款增速高企,财政一旦开始进入支出加速的状态,二季度开始,经济数据有望在财政发力的背景下持续改善。需密切关注四月下旬政治局会议定调经济的精神,是否会有内需政策进一步发力的可能。
上市公司年报及一季报展望方面,至2024年三季报,上市公司整体盈利承压,ROE呈现下行趋势,整体财报乏善可陈。但是,在即将到来的年报和一季报,可能透露的几个关键信息很重要:第一,盈利增速和经营流量净额增速有望边际改善;第二,大类行业中,消费服务和中游制造业盈利增速预计较高;第三,细分领域中,业绩增速较高或有改善的领域预计集中在有色、汽车、电子、通信、农林牧渔、非银等。
从外部环境来看,美国针对中国的打压纵深演绎,4月将迎来一波集中风险释放。自3月以来,地缘政治发生了一系列变化。总的来看,从目前特朗普政府的新打法来看,相比第一个任期内对中国商品征收高额关税和对中国科技企业进行打击和制裁。从第二任期开始,针对中国打压明显开始升级,包括但不限于:从供应链的角度对中国港口/船运/造船业进行打压,通过强制交易、征收高额费用等方式削弱中国航运在全球的竞争力和影响力。开始在全球的矿产和能源进行竞争式布局,约束或者限制中国的矿产和能源的获得途径。
赛道来看,二季度,需要重点关注商品(有色、化工)、端侧AI、AI算力、机器人、芯片半导体五大赛道的核心变化。从资金供需层面来看,3月股票市场可跟踪资金紧平衡,各类增量资金相对均衡。资金供给端,新发偏股基金规模小幅回升;指数横盘震荡,ETF维持净赎回,但3月赎回规模有所收窄;市场风险偏好下降后,融资资金净流入规模明显放缓。资金需求端,重要股东净减持规模与前期基本持平;IPO发行规模小幅回升,资金需求规模继续保持低位。3月主力增量资金方面,新发基金和融资均有净流入,ETF净赎回规模收窄,整体增量资金相对均衡。
03
风格与行业配置思路
1、风格策略选择:大盘价值胜率更高
综合业绩披露期效应、4月政治局会议、增量资金以及关税政策、外部流动性环境变化,我们认为4月大盘价值风格胜率更高。具体来说,4月2日对等关税政策落地后到4月上旬,市场风险偏好可能有短暂的改善窗口,市场或小幅反弹;但4月中旬到下旬一季报集中披露期,市场风险偏好整体下降,融资资金或加速流出;再加上美国3月通胀数据可能再度造成扰动,市场防御为主,大盘价值风格占优。到4月政治局会议召开前后,随着市场开始博弈政策预期,风险偏好回升,小盘成长、科技风格可能在月末逐渐回归。基于此,我们认为4月大盘价值风格胜率更高,对4月的风格指数推荐如下:

(1)业绩披露期效应
此前我们分析,年报和一季报的业绩披露期交易是指投资者开始对上市公司业绩进行客观评估,对于前期涨幅较大,但是缺乏业绩支撑的标的进行止盈。同时选择业绩可能会超预期或者业绩稳健的板块进行配置。
此时,风险偏好往往下降,偏中小、主题,缺乏业绩支撑的方向可能会出现比较大的调整,从历年这个交易调整幅度来看,国证2000指数调整幅度从5~20%不等。在风险偏好下降的环境下,沪深300也难以独善其身,但调整幅度相对较小。

(2)4月政治局会议召开前后市场风格从价值转成长
从历史来看,4月政治局会议召开前5个交易日,沪深300、上证50指数跑赢万得全A的概率更高;会议后5个交易日,中证1000为代表的小盘成长风格往往表现更好。究其原因,4月政治局会议在一季度经济数据公布后召开,对开年以来的经济形势和当前的经济工作方向进行研判,尤其当形势出现较大变化时,政策往往会及时进行调整。因此,在4月政治局会议召开前,市场经常会提前布局稳增长政策发力的方向,带动偏大盘价值风格相对占优。
具体到今年来说,今年在外部环境不确定性增大的情况下,扩内需成为政策主要发力方向。预计在政治局会议召开前前后,市场将从偏价值风格转向偏成长风格。

(3)增量资金:融资资金往往在4月中下旬减弱甚至加速流出
从股票市场资金面来看,3月随着市场风险偏好回落,融资资金净流入放缓,融资活跃度明显减弱。截至2025年3月27日,融资余额1.92万亿元,当月融资净流入279亿元,融资余额占A股流通市值的比例为2.58%,处于2016年以来的98.07%分位;目前融资买入额占两市交易额比例迅速回落至2月初水平。
进入4月后,月初美国对等关税政策将落地,且4月上旬还未到业绩集中披露阶段,融资资金可能阶段性活跃;到4月中下旬业绩集中披露阶段,融资资金转净流出。因此,4月融资资金可能呈现先短暂回升后回落的态势。

从2016-2024年的平均数据来看,历史上一季报业绩披露比例10%附近和25%附近是资金变化的重要临界点。近十年平均来看,当4月中上旬一季报业绩披露公司数尚不足10%时,融资资金往往会继续活跃,但是随着临近4月中下旬业绩披露进程加快,尤其披露公司数占比超过25%后,融资资金可能逐渐流出并在后期出现加速撤离现象。与融资资金的短期博弈不同,ETF资金(尤其机构投资者)更倾向于利用市场波动进行逆向操作。

(4)外部:静待对等关税落地,美国经济预期可能反复扰动市场
按照计划,美国将在4月1日完成对中美经贸关系及全球贸易伙伴的评估,并于4月2日启动“对等关税”,随着日期渐近,市场静待关税政策落地。美国总统特朗普3月28日表示,他对与寻求避免美国关税的国家达成协议持开放态度,但这些谈判将在4月2日宣布对等关税后才会进行。
中美方面,商务部发言人近期表示,针对美方加征关税措施,中方已在世贸组织争端解决机制下起诉;3月14日,美方在世贸组织争端解决机制下接受磋商。后续中美贸易谈判的进度及结果可能成为A股风险偏好的重要拐点。
从美国经济情况来看,最新公布的2月PCE超预期反弹,消费数据低迷,加重“滞胀”担忧。2月美国PCE同比回升至2.54%;核心PCE同比回升至2.79%,均超市场预期,未来随着关税政策影响显现,通胀回升压力仍比较大。另外,2月居民消费支出同比增速回落至5.29%,储蓄率进一步回升至4.6%,这显示出在当前美国政策的不确定性影响下,消费者信心有所下降。受此影响,美股、美元指数均明显下挫。不过市场仍保持了年内美联储三次降息的预期,美债收益率下行。
进入二季度,随着美国政府效率部门的裁员计划、以及关税政策对美国经济的影响逐渐显现,美国经济增长、就业、通胀等数据可能反复影响市场预期,将增大各类美元资产波动。如果美国经济状况导致市场对美联储政策预期收紧,则可能对全球风险偏好形成压制。

2、2025年4月行业和赛道选择方向
展望4月份,年报和一季报进入密集披露期,同时前期的系列政策逐渐进入实施落地期,业绩与政策的催化预计是影响4月行业配置的重要因素。
(1)关注年报/一季报业绩有望实现较高增速或改善的领域
我们从工业企业盈利、上市公司业绩预告/快报、以及中观指标三个维度梳理年报/一季报业绩增速可能较高或改善的领域。
首先,参考工业企业盈利,预计上市公司业绩有望在一季度改善。1-2月工业企业盈利同比降幅收窄至-0.3%,三个月滚动同比转正至0.3%,大类行业中必选消费、中游设备增速领先并且有所改善。

其次,根据目前披露的个股业绩预告/快报,年报业绩超预期占比较高的行业主要是银行、非银、交运、家用电器、美容护理、农林牧渔、电子、汽车、食品饮料等。业绩增速中位数较高的行业主要有石油石化、非银、汽车、电子、有色金属、通信、美容护理、农林牧渔等。


进一步结合1-2月中观指标,业绩韧性较强且景气向上的领域预计集中在以下几个方向:1)涨价领域:工业金属、部分化工品、水泥、新能源材料等;2)销量改善领域如:工程机械、自动化设备、医疗器械、厨电、游戏、影视等;3)技术创新驱动需求改善的信息技术领域:消费电子、半导体、通信设备等。

(2)政策有望持续催化的领域
2025年以来,政策以“消费+科技”双轮驱动构建高质量发展新格局。在消费领域,两会将扩内需置于政府任务首位,通过“以旧换新”扩围、财政定向补贴激活需求,重点支持家电、汽车、消费电子等耐用消费品,并拓展文旅、冰雪经济、银发经济等新型服务消费。科技领域,提出加快制造业升级和新兴产业培育,培育生物制造、量子科技等未来产业,支持大模型广泛应用,以及通过优化上市制度和税收优惠引导资本流向科技创新企业等。
两会之后,4月份逐渐进入相关配套细则实施和落地期,预计“两新”、新型服务消费以及高新技术制造领域有望受到更多催化。


(3)前期表现、交易集中度和月度效应
前期表现:过去两个月整体跑输万得全A指数主要集中在:1)顺周期领域的基础建设、航运港口、房地产、石油石化等;2)部分此前涨幅较高的半导体、消费电子、通信设备等。消费领域白酒、纺织服饰,以及部分高新制造乘用车、通用设备、自动化设备、工程机械、汽车零部件、军工电子等板块跑赢万得全A,此外部分资源品如钢铁、化学纤维、能源金属、小金属等在过去一个月有所表现。

交易集中度:近期市场成交持续活跃,从不同行业换手率历史分位数和成交额占比来看,通用设备、汽车零部件、饮料乳品、家用电器、电网设备、工业金属、专用设备等相对拥挤,而生物制品、燃气、保险、美容护理、电池等领域交易占比相对较低。

日历效应:由于每年例如业绩预告、两会、政治局会议、业绩考核等等具有季节性效应,每个月的行业有一定的季节性,也可以作为行业选择的参考。每年4月,相对较高概率出现超额收益的行业主要集中在部分消费服务和低估值行业,如食品饮料、家用电器、美容护理、非银、银行、汽车等。

3、4月赛道和产业趋势重点关注
二季度,需要重点关注商品(有色、化工)、端侧AI、AI算力、机器人、芯片半导体五大赛道的核心变化。
▶ 商品(有色、化工)
在有色金属方向,新能源车、光伏及AI算力产业的爆发式扩张形成强劲需求引擎,而供给端受云南枯水期持续至四月的影响,电解铝产能受限加剧供需矛盾。与此同时,政策层面的设备更新与消费品以旧换新政策持续落地,叠加“双碳”政策加速落后产能出清,推动工业金属行业集中度提升。估值层面43家有色金属企业中24家预告净利润正增长,印证了有色金属企业的盈利弹性。
在化工品方向,新能源产业链需求持续渗透与半导体材料国产替代形成双轮驱动,电子级化学品需求扩张与新能源材料需求抬升构成明确增长极。环保政策持续收紧背景下,行业呈现“强者恒强”格局,商品化工指数所含企业中69家净利润预增的业绩表现,凸显出技术壁垒较高、产能结构优化的企业在政策红利下的竞争优势。
▶ 端侧AI
从产业端看,4月小米、OPPO、荣耀等头部厂商密集发布搭载自研芯片的终端新品,其中小米AI眼镜、VIVO X200U等多款新产品将搭载自研芯片亮相,标志着硬件载体与AI能力的深度融合;字节“AloT智变浪潮”大会则通过视觉大模型与可穿戴设备的结合,催化“AI+终端”场景的快速落地。
政策层面,国务院明确“释放AI终端消费潜力”的战略导向,各地新质生产力发展配套措施同步跟进,在万亿级市场目标驱动下,AI手机、AR眼镜、机器人等终端被列为重点培育对象,形成从技术研发到消费市场的完整政策闭环。端侧AI或将从概念验证迈向规模化应用,开启消费电子产业的新增长周期。
▶ AI算力
在产业端看,OpenAI宣布GPT-5发布时间大幅提前,万亿级参数模型的训练需求直接推升全球智算中心建设浪潮;叠加国内厂商2025年AI基建投资超预期增长,算力硬件及网络设备需求已进入陡峭上升曲线。DeepSeek R1通过动态稀疏计算技术实现256块国产芯片复现GPT-5性能的技术突破,不仅大幅降低算力门槛,更验证了国产算力体系的可行性。
政策层面,国资委、工信部优化算力布局的顶层设计与上海推出的智能算力资源统筹调度服务平台等地方配套形成合力,推动算力资源从分散建设转向集约化运营。
估值层面印证产业高景气。中际旭创、新易盛等光模块企业净利润同比增速超100%的业绩表现,华为昇腾的合作伙伴海光信息、寒武纪50%-60%毛利率的盈利结构,共同揭示出国产算力产业链在技术突破与政策扶持下的价值重构逻辑。随着海外大模型军备竞赛与国内新质生产力建设双重驱动,AI算力正从基础设施支撑角色升级为数字经济时代的关键生产要素。
▶ 机器人
在机器人赛道,事件催化加速产业链落地,国产技术突破与量产提速。3月比亚迪发布自研碳化硅功率芯片适配智能机器人,能效提升30%,推动电机控制核心部件国产化进程;宇树科技成立深圳天羿科技,加速人形机器人量产落地。同时,政策红利密集释放,工信部《“十四五”机器人产业发展规划》提出2025年机器人密度翻倍目标,重点支持工业机器人核心部件(减速器、伺服电机)国产化;2024年多地推出设 备 更新补贴政策,推动工业机器人采购需求。
在国产替代与需求刺激双轮驱动下,中国工业机器人产量从2018年的18.3万台增至2023年的62.5万台,复合增速达28%,渗透率持续提升。Wind数据显示,2024年全球人形机器人市场规模预计突破100亿美元,传感器、伺服系统、存储芯片需求激增,相关企业营收增速普遍超50%;国内工业机器人企业2024年平均毛利率提升至28%(2021年为22%),头部企业如埃斯顿、汇川技术营收增速超30%。但下游制造业资本开支增速放缓,业绩分化明显,上游零部件企业更具确定性。政策强支持、技术突破与量产催化、产业高景气三重逻辑共振,机器人规模有望快速增长。
▶ 芯片半导体
从产业端看,3月美光、三星宣布NAND闪存涨价10%-15%,供需缺口推动国产替代加速;兆易创新17nm DRAM量产良率超预期,导入比亚迪供应链;2025年Q1全球存储芯片价格触底反弹,DRAM合约价环比涨8%;深科技存储封测产能利用率提升至90%,承接长鑫存储外包订单。
政策层面,财政部2024年加码集成电路税收优惠,研发费用加计扣除比例提至120%,国家鼓励的重点企业可享受“五免五减半”等税收减免,大基金二期向长江存储追加投资200亿元,支持128层3D NAND研发;国家大基金三期重点布局存储芯片国产化,2024年国产DRAM/NAND自给率提升至15%(2020年为5%);苏州、上海等地推出税收优惠与研发补贴,鼓励企业突破17nm以下制程;同时,芯片面临美国制裁政策与技术封锁的双重压力,催化国产芯片自主研发,中国逐渐提升成熟制程的国产替代能力与先进技术的自主突破速度。
估值层面,AI服务器带动HBM需求爆发,2025年全球HBM市场规模预计达150亿美元,较2023年的30亿提升四倍;国内东芯股份、江波龙等企业加速扩产,2024年营收增速超60%,然三星已量产HBM3E,技术差距仍存;国产存储芯片设计企业如兆易创新、北京君正2024年毛利率回升至35%-40%,但制造环节仍依赖中芯国际、华虹等代工厂,设备材料自给率不足30%,加之中美科技战火热,凸显国产化瓶颈与机遇并存,未来芯片领域自主可控的潜在攻坚方向:实现关键设备与材料国产化的从“可用”到“好用”,核心芯片自主设计的从“替代”到“引领”,产业链垂直整合的从“单点突破”到“系统重构”,中国芯片迎来关键布局窗口。
4、总结
风格层面,综合业绩披露期效应、4月政治局会议、增量资金以及关税政策、外部流动性环境变化,我们认为4月大盘价值风格胜率更高。具体来说,4月2日对等关税政策落地后到4月上旬,市场风险偏好可能有短暂的改善窗口,市场或小幅反弹;但4月中旬到下旬一季报集中披露期,市场风险偏好整体下降,融资资金或加速流出;再加上美国3月通胀数据可能再度造成扰动,市场防御为主,大盘价值风格占优。到4月政治局会议召开前后,随着市场开始博弈政策预期,风险偏好回升,小盘成长、科技风格可能在月末逐渐回归。基于此,我们认为4月大盘价值风格胜率更高。
展望4月份,市场处于一季报集中披露期以及前期系列政策实施落地期,预计一季报业绩增速较高或有改善,以及政策持续催化的领域有望获得更好表现。
一季报方面,结合1-2经济数据和上市公司业绩披露情况,业绩韧性较强且景气向上的领域预计集中在以下几个方向:1)涨价领域(工业金属、部分化工品、水泥、新能源材料等);2)销量改善领域(如工程机械、自动化设备、医疗器械、厨电、游戏、影视等);3) 技术创新驱动需求改善的信息技术领域(消费电子、半导体、通信设备等)。政策有望持续催化领域方面, 4月份逐渐进入相关配套细则实施和落地期,预计“两新”、新型服务消费以及高新技术制造领域有望受到更多催化。
推荐围绕扩大内需的消费、涨价的顺周期品类和业绩相对稳健的新质生产力领域布局。综合考虑前期表现、估值、交易活跃度、景气变化、政策和事件催化,我们建议重点关注:家电(白电、厨电)、社会服务、工程机械、电子(消费电子)、有色金属、国防军工(航空装备)等。
赛道选择层面,二季度,需要重点关注商品(有色、化工)、端侧AI、AI算力、机器人、芯片半导体五大赛道的核心变化。
04
流动性与资金供需

1、国内政策与宏观流动性
▶ 国内流动性:央行投放加码呵护季末流动性,但资金面仍偏收敛
3月资金面呈现“先紧后松再波动”的特征,主要受跨季压力、政府债发行放量、央行操作调整等多重因素影响。3月初月初资金面边际转松后,至中旬在银行负债端承压和税期扰动下资金面逐渐转紧,进入3月下旬跨季资金需求激增叠加政府债发行放量,月末最后一周单周净融资额6,218亿元,抽水效应显著,资金利率继续回升。3月25日MLF续作净投放630亿元,打破此前连续缩量操作格局。3月起MLF采用“固定数量、利率招标”模式,从政策利率工具转为流动性管理工具,续作规模显示央行对流动性的阶段性呵护,资金面仍偏收敛。

▶ 外部流动性:美联储3月放缓缩表的内容略超市场预期,美元指数震荡回升
3月美联储议息会议基本符合市场预期,其中放缓缩表的内容略超市场预期,美联储对未来经济的不确定性高度关注,对经济增长预期和通胀预期的调整,一定程度反映了对关税政策影响下美国经济滞胀的隐忧,但同时也表示了在未来一年左右之后通胀向目标靠近的预期。货币政策将边走边看,调整更灵活。目前市场预期美联储年内将有3次降息预期,最早从6月开始降息。
在相对谨慎的降息预期和贸易担忧的推动下,美元指数震荡回升。一方面,这反映出市场对美国经济衰退担忧略有缓解,同时美联储对降息仍相对谨慎。另一方面,特朗普政府此前提出将于4月2日征收“对等关税”,随着日期临近,投资者对关税担忧重燃,进而推动美元指数短期回升。
展望4月,需要关注美元指数、率走势可能对A股构成阶段性扰动。如果美元指数继续反弹,可能压制市场风险偏好,从而更有利于A股价值风格的表现。另外,由于美国经济和通胀面临较大不确定性,在美国重要经济数据出炉前后,市场调整对美联储降息预期,进而影响美元指数、美债收益率走势可能对A股构成阶段性扰动。

2、股市资金供需
3月股票市场可跟踪资金紧平衡,各类增量资金相对均衡。资金供给端,新发偏股基金规模小幅回升;指数横盘震荡,ETF维持净赎回,但3月赎回规模有所收窄;市场风险偏好下降后,融资资金净流入规模明显放缓。资金需求端,重要股东净减持规模与前期基本持平;IPO发行规模小幅回升,资金需求规模继续保持低位。3月主力增量资金方面,新发基金和融资均有净流入,ETF净赎回规模收窄,整体增量资金相对均衡。



▶ 外资
3月市场对美国经济衰退担忧略有缓解,同时美联储对降息仍相对谨慎。特朗普政府此前提出将于4月2日征收“对等关税”,随着日期临近,投资者对关税担忧重燃,进而推动美元指数短期回升,外资成交活跃度有所下降,外资3月日均成交额从2月前值2174亿元下降至1905亿元。

▶ 基金发行与ETF申赎
3月偏股类公募基金发行规模小幅回升,3月主动与被动偏股基金发行份额461亿份,较2025年2月316亿份继续回升。2025年1月,股票型公募基金份额24年12月末增加501亿份,混合型基金份额减少647亿份,二者合计减少145亿份。考虑到当月新成立份额后,估算1月偏股类老基金净赎回428亿份,净赎回比例为0.66%。3月ETF继续净赎回,但净赎回规模下降至165亿份,对应净流出457亿元。


结构上,3月净赎回较多的规模指数型ETF主要为A500、沪深300ETF,净申购较多的集中在人工智能、医疗、科创芯片、机器人等行业主题型ETF。

▶ 私募基金
基金业协会最新数据显示,截至2025年2月,私募基金管理规模5.24万亿元,管理只数8.7万只,分别较2025年1月增加86亿元和减少1056只,2月私募基金管理规模继续小幅回升。

▶ 融资资金
截至2025年3月27日,融资余额1.92万亿元,当月融资净流入279亿元,融资余额占A股流通市值的比例为2.58%,处于2016年以来的98.07%分位,3月市场风险偏好有所下降,融资融券平均担保比例回落至266%。


▶ 限售解禁与股东增减持
3月重要股东增持44亿元,减持194亿元,净减持149亿元,净减持规模较2025年2月前值147亿元基本持平。按照截至2025年3月27日收盘价估算,2025年4月解禁规模为1874亿元,解禁规模较2025年3月小幅回升,不同板块解禁规模来看,主板731亿元、创业板411亿元、科创板691亿元、北证41亿元。考虑到2025年3月解禁规模明显回落,未来重要股东二级市场净减持规模有望继续保持低位。

▶ IPO及再融资
以发行日期为参考,2025年3月有14家公司IPO,合计募资规模79亿元,较2月前值39亿元明显回升。按上市日期统计,3月定增发行募资规模0亿元,继续保持低位。展望4月,IPO发行规模仍然有望保持稳定,资金总需求规模维持低位。

3、小结
4月融资资金规模可能下降,ETF有望转为净申购。3月国内宏观资金面呈现“先紧后松再波动”的特征,主要受跨季压力、政府债发行放量、央行操作调整等多重因素影响,月末央行投放加码呵护流动性,但资金面仍偏收敛。3月美联储议息会议基本符合市场预期,其中放缓缩表的内容略超市场预期,在相对谨慎的降息预期和贸易担忧的推动下,美元指数震荡回升。股市资金供需方面,3月股票市场可跟踪资金紧平衡,各类增量资金相对均衡。展望4月,进入年报和一季报业绩披露期,4月融资资金规模可能下降,ETF有望转为净申购。
05
企业盈利和中观景气:关注一季报业绩增速较高或有望改善领域
1、从工业企业盈利看年报/一季报业绩改善方向
1-2月份规模以上工业企业利润同比降幅收窄。随着一揽子增量政策的发力,1-2月全国规模以上工业企业实现利润总额9109.9亿元,同比降幅收窄至-0.3%(2024年1-12月为-3.3%);三个月滚动同比增速转正至0.3%。1-2月营业收入累计同比增长2.8%(2024年1-12月为2.1%),营业收入利润率4.53%,同比下降0.17个百分点。
考虑到上市公司业绩与工业企业盈利趋势较为一致,预计上市公司一季报同比有望实现改善。

三个月滚动来看,必选消费、中游设备增速领先,上游资源品、可选消费、医药等均有不同程度改善。其中必选消费三个月滚动同比增幅扩大至20.0%,中游设备三个月滚动同比增幅扩大至3.5%。原材料行业1-2月份利润由降转增为15.3%,部分金属价格上涨带动有色行业利润同比增长20.5%。装备制造业利润同比转正,1-2月装备制造业利润同比增长5.4%(2024年1-12月为-0.2%),拉动规上工业利润增长1.4个百分点:“两新”政策驱动下铁路船舶航空航天、仪器仪表、通用设备、专用设备等行业利润同比增幅分别扩大至88.8%、26.7%、6.0%和5.9%,汽车利润同比转正至11.7%。消费品制造业中农副食品利润增长较快,以旧换新加力扩围下智能消费设备、厨电器具制冷电器等行业利润分别增长125.5%、19.9%、19.2%。TMT制造业利润累计同比转负至-9.4%,医药制造业同比降幅扩大至-2.7%。

结合工业企业盈利以及我们跟踪的行业中观景气情况,预计上市公司年报/一季报业绩增速较好或者边际改善的方向主要集中在以下领域:
1) 涨价领域:工业金属、部分化工品、水泥、新能源材料等
工业金属受益于下游需求回暖,库存下行,一季度价格多数上涨;截至3月21日铜、铝、铅、锡、钴、镍累计涨幅分别为10.4%、5.0%、4.1%、14.3%、33.5%和4.3%。部分小金属如铋由于出口管制、进口受限,供需紧张,年初以来价格涨幅高达118.5%,锑价受益于原料端矿山限产与需求端光伏玻璃扩产,年初以来价格涨幅为34.4%,稀土价格受益于下游需求旺盛、监管加强等原因较年初上涨12.0%,价格的普遍上涨有望带来工业金属、小金属板块盈利上行。
部分化工品受下游需求和成本支撑价格有所上涨,具体来看,截至3月10日,硫酸年初以来价格涨幅达19.8%,同比涨幅达96.3%;截至3月20日,钛白粉年初以来价格上涨3.92%;天然橡胶受益于下游轮胎开工率持续高位,截至3月21日,价格同比增幅达11.6%;制冷剂配额约束持续收紧,下游空调排产持续向好,截至3月20日,R22价年初以来上涨11.5%,同比上涨47.6%,盈利有望改善。截至3月20日,水泥价格指数同比上涨19.86%,盈利或迎来向上拐点。
新能源材料中硅料、钴材料受益于行业库存去化、自律限产、下游“抢装潮”来临,以及刚果(金)限制钴原料出口等原因价格均有明显抬升,年初以来,光伏行业综合价格指数上行3.46%,多晶硅料现货价上行8.85%,多晶硅片价上行12.5%;截至3月21日,电解钴、钴粉、氧化钴、四氧化三钴价自年初以来分别上行37.5%,63.2%,82.78%,95.07%,一季度盈利或超预期。

2)销量改善领域如:工程机械、自动化设备、医疗器械、厨电、游戏、影视等
“设备更新”政策效应持续提振,工程机械、自动化设备、医疗器械等行业需求回暖,其中工程机械受益于专项债发行放量、基建提速,销售有所回暖,2月各类挖掘机销售同比增幅扩大51.74个百分点至52.84%,各类装载机销售同比增幅扩大32.89个百分点至34.40%;自动化设备受益于人形机器人产业加速发展,海内外科技巨头与车企加速入局人形机器人,1-2月自动数据处理设备出口累计同比增幅逆势扩大;医疗器械受益于设备更新招投标放量和项目落地速度加快,一季度设备更新立项爆发,三四季度或大规模落地,行业业绩或迎来关键拐点。
以旧换新持续接力,覆盖面进一步扩大,叠加节后地产销售环比明显复苏,厨卫电器、清洁电器销量快速增长,2月油烟机、燃气灶具、扫地机器人零售额当月同比分别为84.83%、63.4%、152.65%,一季度盈利或超预期。
此外,一季度多地游戏支持政策频繁出台,AI游戏落地进展不断,叠加版号发放常态化,预计游戏市场增势稳健;在《哪吒》等优质影片推动以及假日下观影需求旺盛影响下,截至目前2025年一季度国内票房收入超240亿,同比增长53%,院线公司一季报业绩有望显著提升。

3)技术创新驱动需求改善的信息技术领域:消费电子、半导体、通信设备等
“以旧换新”政策加力扩围,进一步刺激消费电子市场,1-2月通讯器材类零售同比增幅扩大至26.2%;一季度Deepseek爆火出圈,AI大模型推理需求攀升,叠加消费电子需求持续回暖,半导体需求持续较高增长,1月全球半导体销额同比增幅扩大至17.9%,供给面原厂产能收缩,供需错配下DDR5、NAND Flash价格上行,量价改善有望驱动电子行业盈利持续较高增长。
数据中心、服务器等基础设施算力需求不断增加,数通市场需求旺盛,量子通信、量子计算技术突破,中际旭创、新易盛等厂商已进入1.6T光模块量产阶段,一季度出货量或超50%,AIDC方面世纪互联表示24Q4至25Q1已斩获252.5MW订单,今年计划交付量将是去年的3倍;1月通信设备制造PPI延续修复,量价有望共振回暖,业绩或超预期。


2、3月行业景气度总览及细分领域变化
3月份景气较高的领域主要集中在中游制造、消费服务和信息技术领域,其中资源品板块工业金属价格多数上涨,中游制造领域挖机销量回暖,部分新能源和光伏产业链价格上行,消费服务板块空冰洗彩零售额四周滚动均值上行,金融地产中商品房销售回暖,公用事业燃气价格下行。


● 上游资源品:水泥价格持续上行,工业金属价格多数上涨
钢坯价格上行、螺纹钢价格下行,双焦价格下跌,3月份南华工业品价格月环比下行0.32%。钢材方面,3月钢材成交量环比下行,重点企业粗钢日均产量上行。钢坯价格、螺纹钢价格均下行,港口铁矿石库存、唐山钢坯库存均下行,主要钢材品种库存上行。煤炭方面,3月秦皇岛港山西优混平仓价、京唐港山西主焦煤库提价下行,焦煤期货价格、焦炭期货价格均下行,天津港焦炭库存上行,秦皇岛港煤炭库存、京唐港炼焦煤库存下行。
3月全国水泥价格指数上行,长江、华北、华东、西北、西南、中南地区水泥价格指数均上行,东北地区水泥价格指数与2月持平;玻璃期货价格上行。

3月国际原油价格上行,化工产品价格指数下行。截至3月27日,3月Brent原油现货价格月环比上行1.36%,WTI原油现货价格月环比上行0.23%。截至3月26日,3月化工产品价格指数月环比下行1.73%。无机化工品期货价格涨跌分化,有机化工品普遍下跌,其中纯苯、甲苯、苯乙烯等价格跌幅居前,苯酐、聚丙烯价格上涨。化学纤维方面,涤纶长丝市场价月环比下行。农化制品方面,复合肥价格上行。
3月工业金属价格多数上涨,库存多数下跌。铜、锌、锡、钴、镍、铅价格月环比上行,铝价格月环比下行。LME库存方面,铜、铝、锌、锡库存下行,镍、铅库存上行。贵金属方面,黄金、白银期现价格上行。小金属方面,锑、价格上行、稀土价格下行。

● 中游制造业:2月装载机销量同比增幅扩大,汽车产销三个月滚动同比增幅扩大
2月各类挖掘机销量同比增幅扩大,三个月滚动同比增幅扩大。2月销售各类挖掘机19270台,同比增幅扩大51.74个百分点至52.84%,三个月滚动同比增幅扩大11.66个百分点至23.31%;1-2月,共销售挖掘机31782台,同比上升27.21%。
2月各类装载机销量同比增幅扩大,三个月滚动同比由负转正。2月销售各类装载机8730台,同比增幅扩大32.89个百分点至34.40%,三个月滚动同比由负转正至11.94%(前值为-0.38%);1-2月,共销售各类装载机16650台,同比上升16.50%。

2月汽车、乘用车、新能源汽车产销三个月滚动同比增幅扩大。2月份,汽车产量同比增幅扩大37.94个百分点至39.60,销量同比由负转正至34.40%(前值为-0.65),三个月滚动同比增幅分别扩大至16.86%、14.76%;乘用车产销同比分别上升40.20%和36.20%,三个月滚动同比增幅分别扩大至18.08%、16.26%。新能源汽车产销同比分别上涨91.58%和87.14%,三个月滚动同比增幅分别扩大至54.58%和50.17%。

● 消费服务:3月空冰洗彩零售额四周滚动均值月环比上行
1-2月社会消费品零售总额83731亿元,同比增幅扩大至4.0%(2024年全年3.5%,单12月增长3.7%)。2月全国居民消费价格指数(CPI)同比下行0.7%(前值0.5%),食品类CPI同比由正转负至-3.3%(前值0.4%)。

3月主产区生鲜乳价格下行,白酒批发价格总指数下行,名酒批发价格总指数下行。猪肉批发价下行,生猪均价、仔猪批价均上行,自繁自养生猪养殖利润上行,外购仔猪养殖利润下行。肉鸡苗平均价格上行,全国鸡肉市场价下行。玉米期货价格均下行,棉花价格指数、寿光蔬菜价格指数上行。
3月中国轻纺城日均成交量上行16.25%,盛泽丝绸指数上行0.08%。3月空冰洗彩零售额四周滚动均值月环比上行,4月空调、冰箱计划排产量环比均下行,洗衣机计划排产量环比上行。
2月民航正班客座率为85.4%,当月环比增加2.6个百分点。2月上海港口集装箱吞吐量为390.05万TEU,当月同下行至7.2%。

● 信息技术:2月LCD出货量三个月滚动同比增幅扩大,MLCC台股营收同比转正
3月液晶电视面板价格月环比上行,液晶显示器价格月环比多数上行。液晶电视面板方面,3月32寸液晶电视面板、43寸液晶电视面板、55寸液晶电视面板价格分别为39.00美元/片、65.00美元/片、130.00美元/片,同比分别上行5.41%、4.84%、0.00%,环比分别上行2.63%、1.56%、0.78%。液晶显示器方面,3月23.8寸液晶显示器面板价格月环比上行0.45%至44.30美元/片。截至3月23日,7寸平板电脑面板价格与上月持平为7.80美元/片。
2月LCD出货量三个月滚动同比增幅扩大。2月份TV LCD出货量为20.80百万个,月环比上行2.97%,同比增幅扩大至29.19%,三个月滚动同比增幅扩大1.61个百分点至14.02%;NB LCD出货量为31.80百万个,月环比上行0.63%,同比增幅扩大至40.71%,三个月滚动同比增幅扩大4.44个百分点至28.22%;LCD显示器出货量为13.10百万个,月环比上行11.02%,同比由负转正至11.02%,三个月滚动同比转正至4.22%(前值为-0.52%)。

2月LED芯片台股营收同比由负转正。2月LED芯片台股营收为15.21亿新台币,同比由负转正至14.64%,前值-11.16%。
2月多层陶瓷电容(MLCC)台股营收同比由负转正。2月多层陶瓷电容(MLCC)台股营收141.92亿新台币,同比由负转正至17.88%,前值-0.31%。

● 金融地产:SHIBOR利率下行,30大中城市商品房成交面积月环比上行
货币市场净回笼;隔夜/1周/2周SHIBOR利率月环比下行,6个月国债到期收益率月环比上行,1年期/3年期国债到期收益率月环比下行。截至3月28日,隔夜/1周/2周SHIBOR月环比下行14bp/16bp/15bp;汇率方面,美元兑人民币中间报价7.1752,月环比上行0.02%。债券收益率方面,6个月/1年期/3年期国债到期收益率较上月末分别上行1bp、下行4bp/8bp。货币市场方面,截至3月28日,3月货币市场净回笼3904亿元。
A股换手率、成交额下行。截至3月27日,3月上证A股换手率五日均值月环比下行0.45个百分点至1.02%;沪深两市日成交额五日均值月环比下行。

土地成交溢价率月环比下行,30大中城市商品房成交面积月环比上行。截至3月23日,100大中城市土地成交溢价率当周值月环比下行7.2个百分点,截至3月27日,30大中城市商品房成交面积7日均值为34.79万平方米,月环比上行23.76%。
1-2月份房屋竣工面积、商品房销售额、商品房销售面积、房地产开发投资完成额累计同比降幅收窄,房屋新开工面积累计同比降幅扩大。

● 公用事业:我国天然气月均价下行,全社会用电量同比增幅扩大
我国天然气月均出厂价、英国天然气月均期货结算价下行。截至3月27日,我国天然气出厂价报4,546.00元/吨,月环比下行1.98%;英国天然气期货结算价99.35便士/色姆,月环比下行7.25%。
2月我国全社会用电量同比增幅扩大,其中第一、二、三产业用电量同比增幅均扩大。2月份我国全社会用电量7434亿千瓦时,当月同比上涨8.60%,前值3.18%;其中第一产业当月用电量98亿千瓦时,同比上行10.20%,增幅扩大2.41个百分点;第二产业当月用电量4624亿千瓦时,同比上行12.40%,增幅扩大9.07个百分点;第三产业当月用电量1420亿千瓦时,同比上行9.70%,增幅扩大4.89个百分点。

3、企业盈利、中观景气、行业推荐小结
展望4月份,市场处于一季报集中披露期以及前期系列政策实施落地期,预计一季报业绩增速较高或有改善,以及政策持续催化的领域有望获得更好表现。一季报方面,结合1-2经济数据和上市公司业绩披露情况,业绩韧性较强且景气向上的领域预计集中在以下几个方向:1)涨价领域(工业金属ヨ分化工品、水泥、新能源材料等);2) 销量改善领域(如工程机械、自动化设备、医疗器械、厨电、游戏、影视等);3) 技术创新驱动需求改善的信息技术领域(消费电子、半导体、通信设备等)。政策有望持续催化领域方面, 4月份逐渐进入相关配套细则实施和落地期,预计“两新”、新型服务消费以及高新技术制造领域有望受到更多催化。
景气方面,3月份景气较高的领域主要集中在中游制造、消费服务和信息技术领域,其中资源品板块工业金属价格多数上涨,中游制造领域挖机销量回暖,部分新能源和光伏产业链价格上行,消费服务板块空冰洗彩零售额四周滚动均值上行,金融地产中商品房销售回暖,公用事业燃气价格下行。
综合景气与业绩前瞻,推荐围绕扩大内需的消费、涨价的顺周期品类和业绩相对稳健的新质生产力领域布局。结合前期表现、估值、交易活跃度、景气变化、政策和事件催化,我们建议重点关注:家电(白电、厨电)、社会服务、工程机械、电子(消费电子、半导体)、有色金属、国防军工(航空/海装备)等。


06
赛道及产业趋势投资
1、4月赛道和产业趋势重点关注
4月重点关注五大具备边际改善的赛道:商品(有色、化工)、端侧AI、AI算力、机器人、芯片半导体。

从中长期角度,我们建议以周期为轴,供需为锚。关注新科技周期下,全社会智能化的进展(国内外大模型的持续迭代、算力基础设施与AI生态的完善、AI商业模式的落地、以及AI对消费电子、机器人、智能驾驶等赋能),国产替代周期下相关产业链的自主可控(国产大模型、国产AI应用与算力、国产集成电路产业链),以及“双碳”周期下碳中和全产业链的降本增效(光伏、风电、储能、氢能、核电),电动化智能化大趋势下电动智能汽车渗透率增加。
(1)中国未来一个月主题投资重要事件前瞻

(2)关键产业趋势与主题变化

2、赛道投资关注方向专题:英伟达GTC2025大会召开, AI推理时代全面到来
英伟达GTC 2025大会于3月17日-21日举办,英伟达CEO黄仁勋于3月19日发表主题演讲,介绍AI加速计算新时代、AI加速计算的新品、CPO芯片及集成光子引擎、以及AI技术在自动驾驶、机器人等前沿领域的应用。从Blackwell Ultra GPU打破物理定律的性能曲线,到量子-经典混合计算平台的突破;从开源人形机器人模型与Cosmos世界模型的前沿更新,到L4级自动驾驶方案跨越量产分界线,这场技术盛宴的每个部分都在重塑产业生态。
(1)推理算力产品竞争力获得重要提升
▶AI推理模型颠覆性升级:Blackwell Ultra与NVL72
黄仁勋在演讲中宣布推出数据中心AI GPU的新一代产品——NVIDIA Blackwell Ultra GPU。
此前市场传言英伟达去年年底计划将Blackwell Ultra改名为B300 ,但根据现场公布的结果,官方保留了原始命名。Blackwell Ultra由两颗台积电N4P(隶属于5nm家族的4nm加强版)工艺Blackwell GPU+Grace CPU+更大容量的HBM封装而来。Blackwell Ultra GPU相比于上一代B200GPU性能提升了50%,约为15P FLOPS(基于低精度的四位浮点数格式FP4标准);内存上则搭载了业内更先进的12层堆叠的HBM3E,从192GB升级到了288GB,和上一代一样支持第五代NVLink,可实现1.8TB/s的片间互联带宽。同时搭载400-600W的液冷散热系统。相较于前代Hopper架构,其在推理性能上实现了40倍跃升,部分场景甚至突破900倍。

基于Blackwell Ultra,英伟达面向云计算厂商等大型企业客户客户提供两款系统集成产品:Blackwell Ultra NVL72机架式解决方案与NVIDIA HGX Ultra NVL16系统。和GB200 NVL72一样, Blackwell Ultra NVL72共由18个计算托盘构成,每个计算托盘包含4颗Blackwell Ultra GPU+2颗Grace CPU,总计也就是72颗Blackwell Ultra GPU+36颗Grace CPU,HBM容量达到了20TB,总带宽576TB/s,外加9个NVLink交换机托盘(18颗NVLink 交换机芯片),节点间NVLink带宽130TB/s。机柜内置72张CX-8网卡,提供14.4TB/s带宽,Quantum-X800 InfiniBand和Spectrum-X 800G以太网卡则可以降低延迟和抖动,支持大规模AI集群。此外,机架还整合了18张用于增强多租户网络、安全性和数据加速BlueField-3 DPU。

英伟达表示该产品是“为AI推理时代”专门定制。在进行 FP4 精度的推理任务时,能够达到 1.1 ExaFLOPS(每秒百亿亿次浮点运算);在进行 FP8 精度的训练任务时,性能为 1.2 ExaFLOPS。相比前一代产品GB200 NVL72的AI性能提升到了1.5倍,HBM容量也提升到了1.5倍,支持的40TB快速内存容量也是前代的1.5倍,网卡总带宽是前代的2倍。相比Hopper架构同定位的DGX机柜产品,可以为数据中心提供50倍增收的机会。应用场景包括推理型AI、Agent以及物理AI(用于机器人、智驾训练用的数据仿真合成)。

根据官方提供的信息,6710亿参数DeepSeek-R1的推理,基于H100产品可实现每秒100tokens,而采用Blackwell Ultra NVL72方案,可以达到每秒1000 tokens。换算成时间,同样的推理任务,H100需要跑1.5分钟,而Blackwell Ultra NVL72 15秒即可跑完。
此前在DeepSeek用极低的算力成本完成模型开发后,外界就曾担忧市场对英伟达算力芯片产品的旺盛需求是否会放缓,英伟达官方及黄仁勋就曾在多个场合表示,相比于AI厂商先前将大量算力投资用于AI模型训练上,DeepSeek主要在模型推理运用了创新技术,而AI推理依然需要大量英伟达GPU和高性能网络。在AI行业的“Scaling Law”法则,即模型规模越大,模型越智能。在预训练环节放缓后,推理环节将催生更大规模的算力需求,因此DeepSeek的出现反而证明市场需要更多AI芯片。
Blackwell Ultra架构通过三大技术突破正在重构算力范式。首先,其采用CPU-GPU异构协同架构,实现计算资源动态调配;其次,集成硅光互联技术,突破传统电信号传输瓶颈;最后,引入智能功耗管理系统,可根据负载需求实时调整能耗配比。黄仁勋在发布会上强调称AI推理阶段的算力需求将呈现百倍级增长,Scaling Law法则的应用重心正从模型预训练向后训练环节迁移。”
▶提前预告:Rubin GPU与Vera Rubin NVL144和Ultra NVL576
黄仁勋同时预告了2026年上市的基于Rubin架构的下一代GPU以及更强的机柜Vera Rubin NVL144和Ultra NVL576。
在硬件配置上,Rubin Ultra的Veras 系统延续了88个定制Arm核心的设计,每个核心支持 176 个线程,并通过 NVLink-C2C 提供 1.8 TB/s 的带宽。GPU 方面,Rubin Ultra集成了 4 个 Reticle-Sized GPU,每颗GPU提供100 petaflops的FP4计算能力,并配备 1TB 的 HBM4e 内存,在性能和内存容量上都达到了新的高度。Vera Rubin NVL144则集成的了72颗Vera CPU+144颗 Rubin GPU,采用288GB显存的HBM4芯片,显存带宽13TB/s,搭配第六代NVLink和CX9网卡。
在推理算力层面,FP4的精度达到了3.6 ExaFLOPS,FP8精度的训练算力也达到了1.2 ExaFlOPS,性能是Blackwell Ultra NVL72的3.3倍。同时还配备了 HBM4,带宽为 13TB/s;拥有 75 TB 的快速内存,容量是前代的 1.6 倍;支持 NVLink 6,带宽为 260 TB/s,是前代的 2 倍。支持 CX9网卡,总带宽为 28.8 TB/s,是前代的 2 倍。2027年还将推出更强的 Rubin Ultra NVL576机柜,FP4精度的推理和FP8精度的训练算力分别是15ExaFLOPS和5ExaFLOPS,14倍于Blackwell Ultra NVL72。
Feynman预计2028年上市,Vera CPU、NVSwitch-NEXT、Spectrum7、CX10网卡等配套都将同步迭代,迎接千兆瓦AI工厂时代。

▶NVIDIA 推出 DGX Spark 个人 AI 计算机
在本次GTC 2025大会上,NVIDIA 发布了由 NVIDIA Grace Blackwell 平台驱动的 DGX个人 AI 超级计算机。DGX Spark,前身为 Project DIGITS,是英伟达于今年1月在CES展会上展示的一款概念性AI PC。支持 AI 开发者、研究人员、数据科学家和学生,在台式电脑上对大模型进行原型设计、微调和推理。用户可以在本地运行这些模型,或将其部署在 NVIDIA DGX Cloud 或任何其他加速云或数据中心基础设施中。DGX Spark 将以前仅在数据中心可用的 Grace Blackwell 架构的强大功能延伸到了台式电脑。开发 DGX Spark 的全球系统制造商包括华硕、Dell、HP Inc 和联想。
产品参数方面,搭载GB10芯片,FP4精度下算力可以达到1PetaFlops,内置128GB LPDDR5X 内存,CX-7网卡,4TB NVMe存储,运行基于Linux定制的DGX OS操作系统,支持Pytorch等框架,且预装了英伟达提供的一些基础AI软件开发工具,可以运行2000亿参数模型。整机的尺寸和Mac mini的大小接近,两台DGX Spark互联,还可以运行超过4000亿参数的模型。
除了拥有正式名称的DGX Spark,英伟达还推出了一款基于Blackwell Ultra的AI工作站,这个工作站内置一颗Grace CPU和一颗Blackwell Ultra GPU,搭配784GB的统一内存、CX-8网卡,提供20PetaFlops的AI算力。

(2)大模型加力构建软件生态,推动AI Agent进程
▶Dynamo:专为AI模型部署设计的推理平台
NVIDIA Dynamo是一个专为多节点分布式环境设计的高吞吐量、低延迟推理框架,主要用于服务生成式AI和推理模型。它的设计理念是与推理引擎无关(支持TRT-LLM、vLLM、SGLang等),并专注于捕获LLM(大型语言模型)特有的能力。Dynamo的性能数据相当震撼:在现有Hopper架构上,Dynamo可让标准Llama模型性能翻倍。而对于DeepSeek等专门的推理模型,NVIDIA Dynamo的智能推理优化还能将每个GPU生成的token数量提升30倍以上。
Dynamo旨在解决:复杂的用户体验(分布式推理系统的管理其本身复杂程度偏高)、GPU利用率低下(传统的整体推理管道由于预填充和解码阶段的不平衡,经常导致GPU闲置)、KV缓存重复计算成本高(请求路由不当会导致KV缓存被频繁刷新和重新计算)、波动的需求和低效的GPU分配(传统服务架构往往是静态分配GPU资源)、低效的数据传输(分布式推理工作引入了独特且高度动态的通信模式)、内存瓶颈(大规模推理工作负载需要大量KV缓存存储,可能迅速耗尽GPU内存容量)等关键问题。
Dynamo通过以下关键技术来实现对上述关键问题的处理:1)分离服务:分离的预填充与解码推理,实现最大化GPU吞吐量,实现吞吐量和延迟间的平衡。2)智能路由器:KV感知路由将用户查询路由到KV缓存命中率最高的工作节点,而不仅仅是最不繁忙的节点,以实现动态GPU调度,最终实现能够根据波动的需求优化性能。3)分布式KV缓存管理器:通过LLM感知的请求路由和KV缓存卸载,实现消除不必要的KV缓存重新计算和利用多层内存层次提高系统吞吐量。 4)推理传输库(NIXL):通过加速数据传输,以实现降低推理相应时间。
利用这一套软件推理系统能够高效扩展到大型GPU集群,最高可以使单个AI查询无缝扩展到多达1000个GPU,以充分利用数据中心资源。而对于GPU运营商来讲,这个改进使得每百万令牌成本显著下降,而产能大幅提升。同时单用户每秒获得更多token,响应更快,用户体验改善。
Dynamo完全开源,支持从PyTorch到Tensor RT的所有主流框架。开源了也照样是护城河。和CUDA一样,它只对英伟达的GPU有效果,是NVIDIA AI推理软件堆栈的一部分。

▶Llama Nemotron:新秀高效模型
英伟达本次GTC 2025大会上推出新模型Llama Nemotron,主打高效、准确。它是由Llama系列模型衍生而来。经过英伟达特别微调,相较于Llama本体,这款模型经过算法修剪优化,更加轻量级,仅有48B。它还具有了类似o1的推理能力。与Claude 3.7和Grok 3一样,Llama Nemotron模型内置了推理能力开关,用户可选择是否开启。这个系列分为三档:入门级的Nano、中端的Super和旗舰Ultra,每一款都针对不同规模的企业需求。

该款模型的微调数据集完全英伟达自己生成的合成数据组成,总数约60B token。相较于DeepSeek V3用130万H100小时完整训练,这个仅有DeepSeek V3 1/15参数量的模型只是微调就用了36万H100小时。训练效率落后于DeepSeek一个等级。
推理层面,Llama Nemotron Super 49B模型token吞吐量能达到Llama 3 70B 的5倍,在单个数据中心GPU下它可以每秒吞吐3000 token以上。但在DeepSeek 开源日最后一天公布的数据中,每个H800 节点在预填充期间平均吞吐量约为73.7k tokens/s 输入(包括缓存命中)或在解码期间约为14.8k tokens/s 输出。相较于DeepSeek仍然具有较明显的差距。
性能层面,Llama Nemotron Super 49B模型在各项指标中都超过了70B的经DeepSeek-R1蒸馏过的Llama 70B模型。但相较于DeepSeek-R1模型本体,表现仍难以出彩。

▶AI-Q:英伟达推进AI Agent生态的尝试
英伟达在大会上还推出了 AI-Q,它直接提供了一个以Llama Nemotron推理模型为核心的规划者的AI Agent现成工作流。AI-Q 使用NVIDIA NeMo Retriever、NVIDIA NIM微服务和 AI 代理,集成了快速多模式提取和世界一流的检索功能。
作为一个开源蓝图,AI-Q 使代理能够跨文本、图像、视频等多种数据类型进行查询和推理,并利用网络搜索及其他代理等外部工具。该蓝图由全新NVIDIA AgentIQ 工具包提供支持,可实现代理、工具和数据之间的无缝异构连接。AgentIQ 工具包还通过完整的系统可追溯性和分析功能增强了透明度,使组织能够监控性能、识别效率低下并深入了解商业智能的生成方式。这些分析数据可与 NVIDIA NIM 和NVIDIA Dynamo开源库一起使用,以优化代理系统的性能。
随着 AI 代理成为数字员工,IT 团队将支持入职和培训。AI-Q 蓝图和 AgentIQ 工具包通过实现代理之间的协作并优化不同代理框架之间的性能来支持数字员工。使用这些工具的企业将能够更轻松地跨解决方案连接 AI 代理团队,以打破孤岛、简化任务并将响应时间从几天缩短到几小时。
AgentIQ 还与 CrewAI、LangGraph、Llama Stack、Microsoft Azure AI Agent Service 和 Letta 等框架和工具集成,让开发人员可以在他们喜欢的环境中工作。

和Manus一样,它集成网络搜索引擎及其他专业AI代理等外部工具,这让这个Agent本身可以既能搜索,又能使用各种工具。通过Llama Nemotron推理模型的规划,反思和优化处理方案,去完成用户的任务。除此之外,它还支持多Agent的工作流架构搭建。比Manus更进一步的是,它具有一个复杂的针对企业文件的RAG系统。这一系统包括提取、嵌入、向量存储、重排到最终通过LLM处理的一系列步骤,能保证企业数据为Agent所用。
在此之上,英伟达还推出了AI数据平台,把AI推理模型接到企业数据的系统上,形成一个针对企业数据的DeepReasearch。使得存储技术的重大演进,使得存储系统不再仅是数据的仓库,而是拥有主动推理和分析能力的智能平台。同时,AIQ非常强调可观察性和透明度机制。这对于安全和后续改进来讲非常重要。开发团队能够实时监控Agent的活动,并基于性能数据持续优化系统。

(3)高带宽互联升级:光通信与CPO技术革新
今年的GTC英伟达一次性推出了Quantum-X硅光共封芯片、Spectrum-X硅光共封芯片以及衍生出来的三款交换机产品:Quantum 3450-LD、Spectrum SN6810和Spectrum SN6800。其参数分别为:Quantum 3450-LD:144个800GB/s端口,背板带宽115TB/s。Spectrum SN6810:128个800GB/s端口,背板带宽102.4TB/s。Spectrum SN6800:512个800GB/s端口,背板带宽409.6TB/s。所有交换机均采用液冷技术,确保在高性能运行下保持最佳效率。上述产品统一归类到“NVIDIA Photonics”。
英伟达 Photonics是一项旨在变革AI数据中心内光网络的技术创新。通过将传统的插拔式收发器替换为与交换 ASIC 共封装的光学引擎,从而降低功耗并简化数据连接。借助台积电的光学引擎优化技术,配合微环调制器、高效激光器及可拆卸光纤连接器,新一代 Photonics 平台实现了最高 3.5 倍的能效提升、10 倍的系统韧性,并比传统方案快 1.3 倍的部署速度。NVIDIA 还详细介绍了与先进封装及光学组件制造领军企业的深度合作如何助力实现这一系列性能提升。
预计 Quantum-X Photonics Infiniband 交换机将于今年晚些时候上市,而 Spectrum-X Photonics 以太网交换机则计划于 2026 年由主流基础设施及系统供应商推出。

(4)人形机器人基础模型发布,具身生态有望闭环
在 2025 年 GTC 大会上,英伟达(Nvidia)正式推出 Isaac GR00T N1,一款专为类人机器人(人形机器人)设计的开源、可定制预训练人工智能模型。黄仁勋在主题演讲中表示:“通用机器人时代正式来临。借助 GR00T N1及全新的数据生成与机器人学习框架,全球开发者将开启 AI 赋能机器人的新时代。”
▶Cosmos:世界基础模型
3月18日,英伟达宣布推出全新Cosmos世界基础模型的重大更新。Cosmos是一个能通过现在画面,去预测未来画面的模型。该模型引入了开放式、可完全定制的物理 AI 开发推理模型,让开发者以前所未有的方式控制世界生成。它可以从文本/图像输入数据,生成详细的视频,并通过将其的当前状态(图像/视频)与动作(提示/控制信号)相结合来预测场景的演变。

整个模型包含三部分能力,第一部分Cosmos Transfer 将结构化的视频文字输入转换为可控的真实感视频输出,凭空用文字产生大规模合成数据。这解决了当前具身智能最大的瓶颈——数据不足问题。而且这种生成是一种“可控”生成,这意味着用户可以指定特定参数(如天气条件、物体属性等),模型会相应调整生成结果,使数据生成过程更加可控和有针对性。整个流程还可以由Ominiverse和Cosmos结合。

第二部分Cosmos Predict 能够从多模态输入生成虚拟世界状态,支持多帧生成和动作轨迹预测。这意味着,给定起始和结束状态,模型可以生成合理的中间过程。这是核心物理世界认知和构建能力。
第三部分是Cosmos Reason,它是个开放且可完全定制的模型,具有时空感知能力,通过思维链推理理解视频数据并预测交互结果。这是规划行为和预测行为结果的提升能力。有了这三部分能力逐步叠加,Cosmos就可以做到从现实图像token+文字命令提示token输入到机器动作token输出的完整行为链路。
▶Isaac GR00T N1:双系统架构的首个人形机器人基础模型
英伟达通过Cosmos训练了专用于人型机器人的基础模型Isaac GR00T N1。采用双系统架构,其中,“系统1”是一种快速思考的行动模型,反映了人类的反应或直觉。“系统2”是一种慢速思考的模型,用于深思熟虑的决策。在视觉语言模型的支持下,“系统2”可以推理其环境和收到的指令,从而规划行动。接着,“系统1”将这些计划转化为动作。
目前,英伟达正与DeepMind、迪士尼研究中心合作开发新平台Newton。这是一个开源物理引擎,可让机器人学习如何更精确地处理复杂任务。

在GTC 2024上,黄仁勋就提出“三台计算机”概念。一台是DGX,就是大型GPU的服务器,它用来训练AI,包括具身智能。另一台AGX,是NVIDIA为边缘计算和自主系统设计的嵌入式计算平台,它用来具体在端侧部署AI,比如作为自动驾驶或机器人的核心芯片。第三台就是数据生成计算机Omniverse+Cosmos,在本次GTC 2025大会上,就推出了第三台数据生成计算机的蓝图。
英伟达结合NVIDIA Omniverse和Cosmos Transfer世界基础模型,做出了Isaac GR00T Blueprint,这是用于生成合成训练数据的蓝图。它能从少量人类演示中生成大量合成动作数据,用于机器人操作训练。NVIDIA使用Blueprint的首批组件,在仅11小时内生成了78万个合成轨迹,相当于6,500小时(约9个月)的人类演示数据。Isaac GR00T N1的相当一部分数据就来自于此,这些数据使得GR00T N1的性能比仅使用真实数据提高了40%。

(1)自动驾驶全栈方案:L4量产与安全升级
在本次GTC 2025大会上,英伟达还推出了NVIDIA Halos汽车安全解决方案,其创新性地构建了从芯片级代码验证到整车级功能测试的全链条保障体系。
在关键技术降本方面取得显著进展,激光雷达核心组件成本降低至500美元级,降幅达60%,配合端到端模型的算力优化,成功突破L4系统单套成本3000美元的商业化临界点。Halos安全系统采用形式化验证(Formal Verification)和故障注入测试双重机制,其验证流程覆盖超过2000个功能安全场景,成为全球首个通过ISO 26262 ASIL-D最高安全等级认证的自动驾驶解决方案。这种“成本-安全”双突破为规模化量产奠定基础。
目前,通用汽车司已经宣布将使用英伟达的人工智能芯片和软件,为其车辆开发自动驾驶技术,并改善工厂的工作流程。两家公司计划共同构建基于英伟达平台的AI系统,以训练用于工厂规划的AI模型。通用汽车还计划使用英伟达的自动驾驶技术来开发未来的高级驾驶辅助系统(ADAS)。此外,包括丰田和现代在内的多家汽车制造商和供应商今年也与英伟达合作,开发自动驾驶能力,以应对来自特斯拉的竞争压力。
据第三方机构预测,2030年全球L4级自动驾驶市场规模将突破3000亿美元,其中英伟达凭借其“硬件-仿真-数据”闭环生态体系,有望占据较大计算平台市场份额。

(6)英伟达首个量子日:将成立加速量子研究中心
当地时间 3 月 20 日,在 GTC 2025 大会期间,英伟达举办了首个量子日活动,探讨量子计算当前发展、应用落地、技术挑战与未来趋势。黄仁勋以“量子计算:我们的现状以及前进的方向”为题,通过圆桌研讨会的形式,邀请了来自全球 12 家量子计算企业以及微软、亚马逊等科技巨头代表。
公司联合D-Wave、IonQ等量子计算领军企业,推出新一代混合量子—经典计算平台CUDA-Q 2.0。该平台通过集成QODA量子算法加速库,在化学模拟等关键领域实现千倍效率突破,标志着经典计算与量子计算的协同创新进入新阶段。
在会上,黄仁勋宣布,英伟达将在美国波士顿建立一个量子计算研究实验室,与哈佛大学和麻省理工学院的科学家合作推动量子计算研究。同时,英伟达表示,新成立的加速量子研究中心(NVAQC)将整合“领先的量子硬件与 AI 超级计算机”,实现加速量子超级计算,帮助解决量子计算领域最具挑战性的难题。
活动中,来自 Pasqal、IonQ、Quantinuum、Infleqtion 等公司的高管相继介绍了当前主流的几大量子计算技术路径,涵盖中性原子、离子阱、超导体、光子、拓扑量子比特等多样化方案。其中很多方案都已经取得了实质性的进展。Pasqal 介绍了其基于中性原子技术的进展,强调“可扩展性”是该技术最大优势,目前已实现数千个量子比特的可控性,并通过激光实现高效操控。“过去 18 个月,我们已在法国和德国部署了四台中性原子量子计算机,重心放在工程化,推动实验室技术走向产业化。”IonQ 则分享了离子阱技术的长期积累,从 1995 年最早的离子阱量子逻辑门实验谈起,指出其技术路线优势在于室温运行、光学网络互联能力,且实现了目前“双量子比特门保真度全球最高”,这有助于降低纠错成本与系统复杂度。而另一家专注于超导体退火技术的公司介绍了其区块链“量子工作量证明”新应用,显示出量子计算在某些垂直领域已具备“生产级”潜力。
各方普遍认为,50 到 100 个逻辑量子比特将是实现商业级应用的关键门槛,预计在未来 2-3 年内,该行业将在化学反应、材料建模、药物发现等领域率先实现“量子优势”。 针对“量子计算何时真正有用”这一核心议题,多位高管指出,要“先纠错,再扩展”,量子纠错能力是大规模应用的前提。更长远来看,实现百万级逻辑量子比特、支持通用计算与多应用场景,仍需攻克量子芯片制造、冷却系统、光学互联、控制系统等一系列工程挑战。

07
政策端:3月重要政策梳理
据不完全统计,截至3月27日,3月重要政策约97个。具体来看,1)重要会议方面,十四届人大三次会议召开,举行经济、民生、外交主题记者会和三场部长通道。2)总量政策方面,促消费政策密集发布,中央印发《提振消费专项行动方案》,推进五个国际消费中心城市建设,广东省和湖南省分别发布方案促消费;呼和浩特印发大力度生育补贴政策。3)产业政策方面,3月双碳政策及新质生产力相关政策值得重点关注。双碳政策主要集中在碳排放权市场首次扩容,碳达峰试点示范,绿色电力证书,分布式光伏装机项目方面。新质生产力政策主要集中在人工智能生成合成内容标识、人工智能终端产业、AI芯片等方面。
1、重要会议
重要会议方面,十四届人大三次会议举行经济、民生和外交主题记者会和三场部长通道。3月6日,经济记者会强调经济增速目标、积极财政政策、促消费、稳外贸等;3月7日举行外交主题记者会;3月9日,民生记者会强调改造城市老旧小区,收购存量商品房,保障就业等问题。此外,部长通道方面:3月5日,首场部长通道中,国家金融监督管理总局将促消费惠民生,支持科技创新。其他两场部长通道中,生态环境部、水利部、农业农村部和自然资源部汇报成果。


2、总量政策
总量政策方面,3月促消费政策密集发布,呼和浩特印发大力度生育补贴政策。
1)促消费政策密集发布:中央上,3月16日,中共中央办公厅、国务院办公厅印发《提振消费专项行动方案》,方案从8个方面,提出30条促进措施。主要内容包括:城乡居民增收促进行动,消费能力保障支持行动,服务消费提质惠民行动,大宗消费更新升级行动,消费品质提升行动,消费环境改善提升行动等。同时支持上海市、北京市、广州市、天津市、重庆市五个国际消费中心城市建设。地方上,3月13日,广东省发布方案促进银发经济高质量发展;3月28日,湖南省印发地方提振消费专项行动方案。


2)生育补贴:呼和浩特发布育儿补贴政策,力度最大,3月13日,呼和浩特市卫健委发布落实《关于促进人口集聚推动人口高质量发展的实施意见》。生育三孩及以上发放育儿补贴100000元,按照每年10000元发放,直至孩子10周岁。

3、产业政策
产业政策方面,3月双碳政策、新质生产力政策持续发布:
1)双碳:碳排放权市场首次扩容,碳达峰试点示范,绿色电力证书明确强制消费要求,农村细化分布式光伏装机项目,共同构建多层次绿色低碳发展体系。3月17日,国家发展改革委等部门发布《关于促进可再生能源绿色电力证书市场高质量发展的意见》,其中提出明确绿证强制消费要求。3月20日,国家能源局综合司发布《关于进一步组织实施好“千家万户沐光行动”的通知》,要求进一步因地制宜细化规范农村分布式光伏发电项目等。3月21日,生态环境部发布了《全国碳排放权交易市场覆盖钢铁、水泥、铝冶炼行业工作方案》,标志着全国碳排放权交易市场首次扩大行业覆盖范围工作正式进入实施阶段。3月24日,国家发展改革委办公厅发布了关于印发第二批国家碳达峰试点名单的通知。

2)人工智能:中央发布人工智能安全相关政策,国资委深化“AI+”专项行动,广东、深圳、苏州、四川人工智能政策频出。中央层面,3月14日,四部门联合发布《人工智能生成合成内容标识办法》,明确服务提供者应当对文本等生成合成内容添加显式标识,任何组织和个人不得恶意删除、篡改、伪造、隐匿办法规定的生成合成内容标识。3月25日,国务院国资委在中央企业“人工智能+”媒体通气会上表示,中央企业人工智能产业发展将提速加力。地方层面,3月3日,深圳工信局印发《深圳市加快推进人工智能终端产业发展行动计划(2025—2026年)》,到2026年在多领域打造60个以上人工智能终端典型应用场景。3月10日,广东省人民政府办公厅发布《关于印发广东省推动人工智能与机器人产业创新发展若干政策措施的通知》,其中提到,支持关键核心技术攻关。3月17日,苏州市工信局牵头起草了《苏州市加快发展AI芯片产业的若干措施(征求意见稿)》,重点投向本土拥有关键核心技术、发展潜力大的AI芯片创新型企业。3月19日,四川省人工智能产业链产品发布会在成都举行。会上,省委常委、常务副省长董卫民致辞,科技厅负责人发布《四川省促进人工智能产业链发展若干政策》,大力支持人工智能产业发展。


08
附录
➢估值
● 整体情况
今年三月末万得全A指数绝对估值水平为15.1X(处于2010年以来50.2%分位),相比二月末上行0.04x。
今年三月末非金融及两油万得全A绝对估值水平为21.8X(处于2010年以来49.2%分位),相比二月末上行0.02x。

● 板块变化
今年三月末创业板指绝对估值水平为31.0X(处于2010年以来12.4%分位),相比二月末下行1.3x。
今年三月末北证50指数绝对估值水平为41.9X(处于历史以来98.6%分位),相比二月末上行1.2x。

今年三月末大盘指数绝对估值水平为11.5X(处于2010年以来52.0%分位),相比二月末下行0.02x。
今年三月末中盘指数绝对估值水平为20.1X(处于2010年以来31.8%分位),相比二月末上行0.2x。

今年三月末小盘指数绝对估值水平为23.5X(处于2010年以来38.5%分位),相比二月末上行0.4x。
今年三月末沪深300指数绝对估值水平为11.9X(处于2010年以来51.9%分位),相比二月末下行0.03x。

今年三月末中证500指数绝对估值水平为22.7X(处于2010年以来37.9%分位),相比二月末上行0.4X 。
今年三月末中证1000指数绝对估值水平为26.4X(处于2010年以来47.3%分位),相比二月末上行0.2X。

● 行业变化

分行业来看,国防军工、计算机、电子、美容护理、机械设备的估值水平高于其他行业,银行、建筑装饰、煤炭、石油石化、非银金融估值水平较低,其中银行的估值水平处于末位。

● 全球对比
与世界其他主要股市相比,全部A股的估值处于中等偏上水平。

● 全球对比









发表评论
2025-03-31 10:47:08回复